Witam
jako ze zaliczylem sesje w 1 szym terminie ;p mam teraz 2 tygognie wolnego i zamierzam zbudowac sobie aktywne kolumny, duzo ostatnio naczytalem sie o zaletach bi,tri itd... amplingu. W projektowaniu bede opieral sie na informacjach ze strony
http://www.sound.westhost.com/ oraz http://www.mdcs.prv.pl
w miare budowy bede przedstawial kolejne uzyte schematy i pomysly.
W ogolnosci maja to byc kolumy na glosnikach TVM z projektu ze stronki mdcs-a
do wysokich ARV-104-04 (byc moze uzyje wersji 8 ohmowej zalezy jakie dostane trafo)
do srednich ARP-150
do niskich z racji 88dB sprawnosci 2x ARN-226-07/4 (byc moze tez beda 8 ohmowe)
z racji tego, ze nie chce sobie komplikowac sprawy mam zamiar zbudowac 4 identyczne wzmacniacze na TDA7294(s) lub 7293(w zaleznosci od trafa jakie dostane) standardowe konstrukcje ze stronki mdsc-a
kilka slow o filtrach
w ogolnosci(jeszcze do konca nie wybralem filtrow i nie ustalilem czestotliwosci krosowania, dzielenia czy jak to sie tam nazywa)
ale sugerujac sie konstrukcja mdcs-a :
wysoki utne jakos 5400Hz-30kHz(nie wiem czy to gorne ograniczenie jest potrzebne)
sredni 540Hz-5400Hz
niskie 30Hz- 540Hz
zasilanie:
jako ze RMS niskich to 70W sredniego 50W i wysokiego 45W to maksymalna przewidywalna moc pobrana =235W wiec mysle ze toroid 300VA powinien wystarczyc.
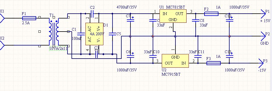
zamierzam uzyc troszke zmodyfikowanego schematu z http://www.sound.westhost.com/project04.htm
tzn zamiast 2 galezi, 4 galezie stabilizujace napiecie oczywiscie z odpowiednio(wg mnie:) ) dobranymi pojemnosciami kondensatorow po 6x1000uF na + i - w zasilaniu do niskotonowych po 4x1000uF na +i - sredniotonowego i 3x1000uF na + i - wysokotonowego
+
kondensatory ceramiczne po 100nF na kazdej diodzie(pomysl po lekturze http://www.sound.westhost.com/power-supplies.htm
dodatkowo planuje jakies ogranicznie mocy(wiadomo TDA7294=100W a glosnik 70W wiec trzeba cos wymyslec zeby ktos przypadkowo nie za bradzo podkrecil glosnosci)
no i jakos trzeba (jak to zauwazyl mdcs) troszke wyrownac wybijajacy sie srodek pasma ale o tym pomysle pozniej
dzis wieczorkiem zamieszcze schemat zasilania
jesem otwarty na pytania i propozycje
Pozdrawiam
jako ze zaliczylem sesje w 1 szym terminie ;p mam teraz 2 tygognie wolnego i zamierzam zbudowac sobie aktywne kolumny, duzo ostatnio naczytalem sie o zaletach bi,tri itd... amplingu. W projektowaniu bede opieral sie na informacjach ze strony
http://www.sound.westhost.com/ oraz http://www.mdcs.prv.pl
w miare budowy bede przedstawial kolejne uzyte schematy i pomysly.
W ogolnosci maja to byc kolumy na glosnikach TVM z projektu ze stronki mdcs-a
do wysokich ARV-104-04 (byc moze uzyje wersji 8 ohmowej zalezy jakie dostane trafo)
do srednich ARP-150
do niskich z racji 88dB sprawnosci 2x ARN-226-07/4 (byc moze tez beda 8 ohmowe)
z racji tego, ze nie chce sobie komplikowac sprawy mam zamiar zbudowac 4 identyczne wzmacniacze na TDA7294(s) lub 7293(w zaleznosci od trafa jakie dostane) standardowe konstrukcje ze stronki mdsc-a
kilka slow o filtrach
w ogolnosci(jeszcze do konca nie wybralem filtrow i nie ustalilem czestotliwosci krosowania, dzielenia czy jak to sie tam nazywa)
ale sugerujac sie konstrukcja mdcs-a :
wysoki utne jakos 5400Hz-30kHz(nie wiem czy to gorne ograniczenie jest potrzebne)
sredni 540Hz-5400Hz
niskie 30Hz- 540Hz
zasilanie:
jako ze RMS niskich to 70W sredniego 50W i wysokiego 45W to maksymalna przewidywalna moc pobrana =235W wiec mysle ze toroid 300VA powinien wystarczyc.
zamierzam uzyc troszke zmodyfikowanego schematu z http://www.sound.westhost.com/project04.htm
tzn zamiast 2 galezi, 4 galezie stabilizujace napiecie oczywiscie z odpowiednio(wg mnie:) ) dobranymi pojemnosciami kondensatorow po 6x1000uF na + i - w zasilaniu do niskotonowych po 4x1000uF na +i - sredniotonowego i 3x1000uF na + i - wysokotonowego
+
kondensatory ceramiczne po 100nF na kazdej diodzie(pomysl po lekturze http://www.sound.westhost.com/power-supplies.htm
dodatkowo planuje jakies ogranicznie mocy(wiadomo TDA7294=100W a glosnik 70W wiec trzeba cos wymyslec zeby ktos przypadkowo nie za bradzo podkrecil glosnosci)
no i jakos trzeba (jak to zauwazyl mdcs) troszke wyrownac wybijajacy sie srodek pasma ale o tym pomysle pozniej
dzis wieczorkiem zamieszcze schemat zasilania
jesem otwarty na pytania i propozycje
Pozdrawiam
