Jakiś czas temu ukazano przełącznik dysków twardych w komputerze. Polegało to na tym, że w komputerze znajdowały się dwa dyski, ale tylko jeden był widoczny przez komputer. Wybór dysku odbywał się za pomocą przełącznika. Zastosowań takiego szybkiego przełącznika dysków jest bardzo wiele - najczęściej to ukrycie danych przed niepowołanymi osobami np. dziećmi, ale nie tylko
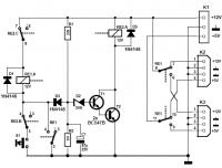
Dwa dyski są bootowalne czyli znajduje się na nich system, dwa dyski są ustawione na master. Jeden jest przyłączony do kanału 1 IDE, drugi do 2 kanału IDE. Jeden dysk jest domyślny - a więc z niego zawsze jest ładowany system bez względu na to na jakim dysku ostatnio pracowano. Ma to bardzo ważne znaczenie, jeżeli zapomnieliśmy przy ostatnim wyłączeniu komputera przywrócić położenie przełącznika na dysk dla "dziecka". Wciśnięcie gdzieś ukrytego przycisku S1 podczas np. testowania pamięci pozwoli na przyłączenie dysku przeznaczonego dla dorosłych
Przekaźniki powinny wytrzymywać 2-3A.
Dwa dyski są bootowalne czyli znajduje się na nich system, dwa dyski są ustawione na master. Jeden jest przyłączony do kanału 1 IDE, drugi do 2 kanału IDE. Jeden dysk jest domyślny - a więc z niego zawsze jest ładowany system bez względu na to na jakim dysku ostatnio pracowano. Ma to bardzo ważne znaczenie, jeżeli zapomnieliśmy przy ostatnim wyłączeniu komputera przywrócić położenie przełącznika na dysk dla "dziecka". Wciśnięcie gdzieś ukrytego przycisku S1 podczas np. testowania pamięci pozwoli na przyłączenie dysku przeznaczonego dla dorosłych
Fajne? Ranking DIY
