logo elektroda
logo elektroda
X
logo elektroda
REKLAMA
REKLAMA
Adblock/uBlockOrigin/AdGuard mogą powodować znikanie niektórych postów z powodu nowej reguły.

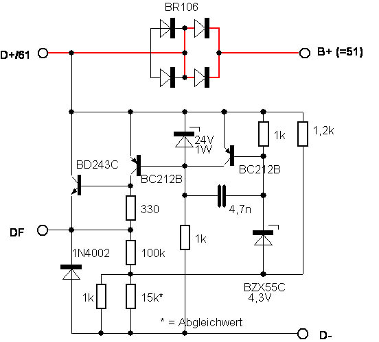
MZ regulator napięcia 6V. Szukam schematu.

fact 11 Mar 2006 14:45 3011 4
REKLAMA
  • #1 2401817
    fact
    Poziom 10  
    Witam, poszukuję schematu regulatora napięcia 6v do mz 250.....bo mam spalony tranzystor akurat w tym miejscu gdzie są oznaczenia i nie wiem czy to jest bdx53c czy bdx54c...., za każdą pomoc dziękuję
  • REKLAMA
  • #2 2465274
    pablosun
    Poziom 2  
    mam taki regulator w swoim motocyklu - jeżeli to pomoże to moge jutro ( jest juz ciemno) go otworzyc i zrobic zdjecie badź spisac co bedzie potrzebne. prosze dac znac co dokladnie mam znaleść
  • REKLAMA
  • #3 3952373
    Ernest S.
    Poziom 14  
    Odkopuję temat.

    Witam.
    Chciałbym zrobić samodzielnie taki regulator napięcia do swojej MZ-ki, ale nigdzie na necie nie mogę znaleźć żadnego schematu. Na elektrodzie też nie ma, poza jednym, który troszkawo starawy jest i raczej do mnie nie przemawia.
    Kupować nie chcę, ponieważ na ten czas kosztują takowe przeszło 40 zł, a wykonanie takiego, to zapewne o połowę taniej by wyszło.
    Także pablosun lub fact , nie macie czasami schematów tych regulatorów? A może dałoby radę zrobić na tyle dokładne fotki tego regulatora, żebym mógł też go żłożyć?
    Byłbym wdzięczny za pomoc.

    Pozdrawiam
    Ernest S.
  • REKLAMA
  • #4 14673303
    Karczas86
    Poziom 5  
    mam identyczny problem. rowniez posiadam taki regulator w swojej mz ts 250 na napiecie 6V i tez padl w nim tranzystor.. jesli ktos wie jaki ma byc to tranzystor to prosze o pomoc
REKLAMA