logo elektroda
logo elektroda
X
logo elektroda
REKLAMA
REKLAMA
Adblock/uBlockOrigin/AdGuard mogą powodować znikanie niektórych postów z powodu nowej reguły.

Problem - symulacja falownika dc/ac...

elektrodus2005 13 Mar 2006 15:20 2321 5
REKLAMA
  • #1 2409201
    elektrodus2005
    Poziom 2  
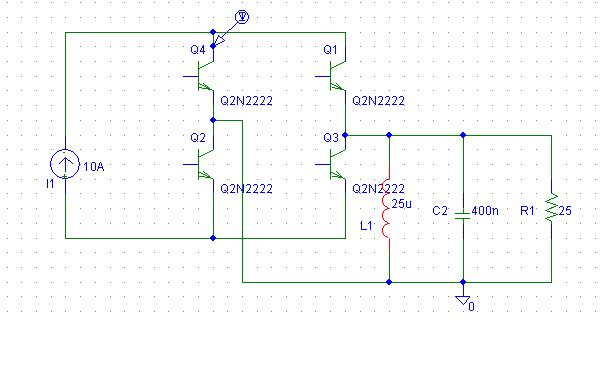
    Mam przeprowadzić symulację falownika dc/ac zasilanego źródła prądu jak w załączniku.Musze zastąpić w pspice tranzystory łącznikami idealnymi(klucze) i wysterować je z daną częstotliwościa rezonansową(z wypełnieniem 0.5)Jakiego elementu nalęży do tego użyc w PSpice i jak to zrobić??[/
  • REKLAMA
  • Pomocny post
    #2 2409276
    mksm
    Poziom 18  
    Witam
    W załączniku dałem układ w którym sterowany jest falownik 3 fazowy z kluczami idealnymi.
  • REKLAMA
  • #3 2409616
    elektrodus2005
    Poziom 2  
    A jak ustawić do tego Vpulse i dane przy łącznikach??
  • REKLAMA
  • #4 2409755
    mksm
    Poziom 18  
    Witam
    Z tego co widze to wystarczy jedno źródło do sterowania tymi czterema łącznikami bo ten sam sygnał wystarczy dać na 3 i 4 a negacje na 2 i 1 . To Vpulse ma dawać prostokąt o częstotliwości rezonansu. Jeżeli chodzi o łaczniki to nie wiem do końca jakie tam parametry się ustawia , a nie posiadam obecnie pliku z układem ani programu u siebie, ostał sie tylko ten rysunek w dokumencie, ale jeżeli jest tam np czas załączania i wyłączania to trzeba dać 0 .
  • REKLAMA
  • Pomocny post
    #5 2411412
    szeryf_wojciech
    Poziom 13  
    tu masz gotowca:) nie wiem tylko cze w edit controls nie brakuje jakichs bibliotek. spice mi zacza sie rozkraczac i robic jakies przekrety. jak czegos nie bedzie to podesle:) no i to jest falownik 3f jak chcesz utnij 2 galezie i bedzie 1f.
  • #6 2411736
    elektrodus2005
    Poziom 2  
    No niestety nie da to się otworzyć w PSpice, wygląda taj jakby było to robione w innym proramie bo Pspcie nie widzi tych plików...
REKLAMA