logo elektroda
logo elektroda
X
logo elektroda
REKLAMA
REKLAMA
Adblock/uBlockOrigin/AdGuard mogą powodować znikanie niektórych postów z powodu nowej reguły.

Jak poprowadzic masy?? pytanie do projektu

Sentinel18 27 Mar 2006 11:21 984 2
REKLAMA
  • #1 2462309
    Sentinel18
    Poziom 17  
    Witam
    mam dylemat co do prowadzenia mas... mianowicie..

    jest zasilacz masy poprowadzone dobrze wszystko ladnie lacy sie na kondensatorach....

    po tym dochodzi crossover mase sygnalowa i zasilajaca lacze.. i teraz takie pytanie...

    z crosovera wychodza 3 sygnaly , czy dla kazdego z nich prowadzic osobna mase i potem lacza sie te masy na plytce(czy w ten sposob nie powstanie petla masy ??) czy od momentu polaczenia mas prowadzic juz tylko 1 dla sygnalow(3) i zasialnia? czy 1 dla sygnalow(3) i 1 dla zasilania?

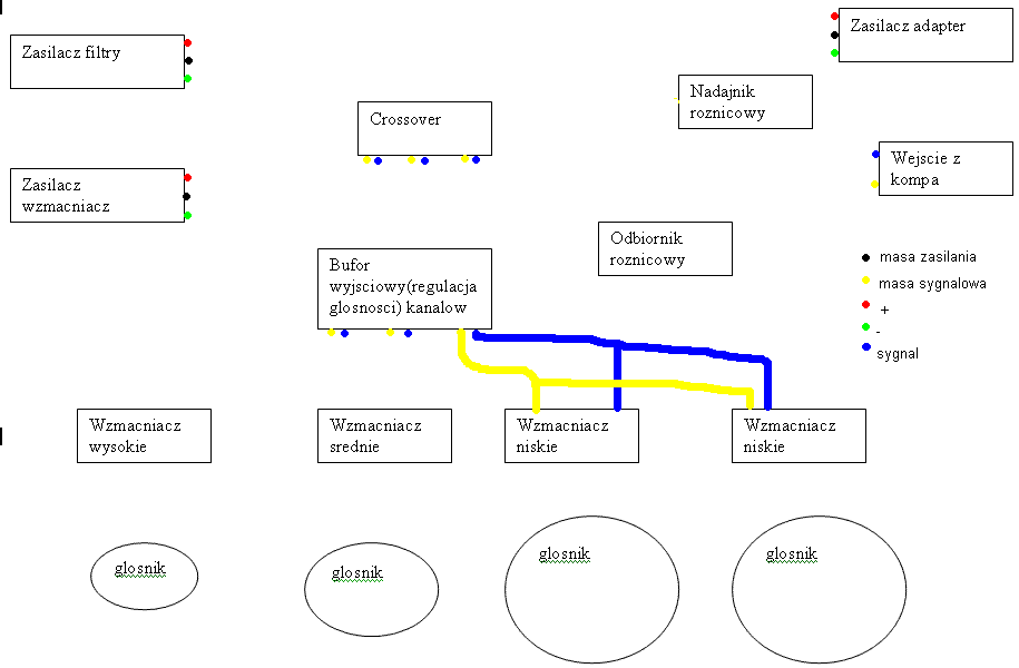
    Załaczam schemta blokowy bez polaczen.. gdyby komus nie chcialo sie wyjasniac moze narysowac ...

    dziekuje za pomoc
  • REKLAMA
  • #2 2463736
    Sentinel18
    Poziom 17  
    hmm nikt nie wie? :( yhh...
  • Pomocny post
    #3 2465012
    William Bonawentura
    Poziom 34  
    Plik z tym schematem się nie ściąga, nie wiem wiec czy dobrze zrozumiałem. Ale zakładam, że masz wejście, zwrotnicę aktywną i trzy końcówki mocy - wszystko z jednego zasilacza i w jednej obudowie. Ja bym osobiście dał najpierw wejście różnicowe w tej zwrotnicy a w końcówkach mocy odciął masę wejścia od masy zasilania i dostarczał tę pierwszą poprzez ekran kabelka zwrotnica - końcówka mocy. Większośc projektów płytek do końcówek mocy ma na stałe zwarte obie masy, ale prawie zawsze da się to rozdzielić
REKLAMA