Witam!
Natknąłem się na pewien problem, może tu ktoś mi pomoże?
Chodzi o współpracę układu 4060, z rezonatorem ceramicznym 432kHz. Projektuję pewne urządzenie i pasuje mi zastosować właśnie ten rezonator. Jednak nie chce on wystartować z typowymi pojemnościami do kwarcu, tzn. 10pF i trymer 39pF. Próbowałem zmieniać wartości, ale nic z tego. Z kwarcami nigdy nie miałem problemów. Dodam, że układ zasilany jest z 3V (3 akumul. R6 z obciążeniem daje właśnie 3V).
Czyli w jaki sposób zaaplikować rezonator ceramiczny 432kHz do CD4060 ??? Może ktoś się z tym spotkał?
Pozdrawiam.
Dodano po 4 [godziny] 14 [minuty]:
Widzę, że trochę trudna sprawa.
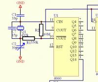
To aby lepiej było widać o co mi chodzi załączę część schematu projektowanego układu. Wiem, że można to zrobić na elementach RC, ale chodzi mi o stabilność.
Może mi ktoś pomoże???
Pozdrawiam.
Natknąłem się na pewien problem, może tu ktoś mi pomoże?
Chodzi o współpracę układu 4060, z rezonatorem ceramicznym 432kHz. Projektuję pewne urządzenie i pasuje mi zastosować właśnie ten rezonator. Jednak nie chce on wystartować z typowymi pojemnościami do kwarcu, tzn. 10pF i trymer 39pF. Próbowałem zmieniać wartości, ale nic z tego. Z kwarcami nigdy nie miałem problemów. Dodam, że układ zasilany jest z 3V (3 akumul. R6 z obciążeniem daje właśnie 3V).
Czyli w jaki sposób zaaplikować rezonator ceramiczny 432kHz do CD4060 ??? Może ktoś się z tym spotkał?
Pozdrawiam.
Dodano po 4 [godziny] 14 [minuty]:
Widzę, że trochę trudna sprawa.
To aby lepiej było widać o co mi chodzi załączę część schematu projektowanego układu. Wiem, że można to zrobić na elementach RC, ale chodzi mi o stabilność.
Może mi ktoś pomoże???
Pozdrawiam.
