Witam !!
Nareszcie jest czas aby coś odpisać.
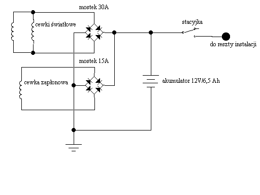
Załączam schemat ładowania w wsk125 taki, jak i był u mojego qmpla.
Zaznaczam że w miejsce cewki zapłonowej została wstawiona cewka światłowa. Aby podnieść napięcie generowane przez to dynamo mój kolega przewinął wszystkie trzy cewki takim samym drutem, tyle że "do pełna", początki uzwojeń nie są podłączone do masy (jak w orginale) tylko wyprowadzone przewodami do mostków prostowniczych. Oczywiście wszystkie cewki mają jednakową liczbę zwoi. Cewka która zastąpiła cewkę zapłonową jest podłączona przez osobny mostek ponieważ jest przesunięta względem światłowych o pewien kąt (i w ten sposób są różnice w fazie prądu, mogło by to powodować niepotrzebne grzanie się cewek) i łatwiej było dać drugi mostek niż przerabiać podstawę cewek.
Tak spreparowane dynamo pozwoliło na zastosowanie zapłonu bateryjnego i wstawienie do przedniej lampy żarówki H4.
Teraz trochę o wadach tego rozwiązania - niestety przy wysokich obrotach gotował się akumulator

Gdybym teraz miał robić coś takiego to pomiędzy wyjście mostków a akumulator wstawił bym stabilizator impulsowy zbudowany w oparciu o np. TL494, o obciążalności powyżej 10A i napięcu wyjściowym 14,4 V. Wyeliminowało by to problem gotowania akumulatora.
Na koniec jeszcze jedno ciekawe doświadczenie wykonane przez mojego kolegę: wymontował z innej wsk'i koło magnesowe, w swoim motorze zamontował tylko krzywkę zapłonu (resztę koła obciął kontówką), ładowania nie było, na niskich obrotach szedł nieciekawie ale tak gdzieś od ½ obrotów max. wzwyż fajnie przyśpiesza.
Powodzenia przy przeróbkach - DANThE