logo elektroda
logo elektroda
X
logo elektroda
REKLAMA
REKLAMA
Adblock/uBlockOrigin/AdGuard mogą powodować znikanie niektórych postów z powodu nowej reguły.

Sterownik do żaluzji okiennej + przycisk dotykowy

majkel222 07 Maj 2006 23:45 4133 5
REKLAMA
  • #1 2603409
    majkel222
    Poziom 11  
    Witam, mam zamiar zrobi sterowanie zaluzja domowa z wykorzystaniem silnika krokowego. Temat przewijal sie kilka razy, ale nie w takim wydaniu ;) Mianowicie moja żaluzja my tylko jeden sznurek. pociągnięcie za niego powoduje najpierw obrót żaluzji do stanu zamknięte, a następnie podciąganie żaluzji. ( i tak w kółko - zjazd zaluzji, pelen obrot, podniesienie). Czyli jeden silniczek wystarczy. Teraz jak to sterowac... Chcialbym zeby sterowanie to odbywalo sie przy uzyciu jednego przycisku - dotykowego. Krotki dotyk powodowalby obrot zaluzji, a dluzszy (powiedzmy >1s) calkowite zwiniecie/rozwinieci zaluzji. Probowalem pokombinowac cos przy uzyciu kitu avt1314 ale do konca nie jestem pewien jak go przerobic no i jak zrobic ten przycisk zeby regowal tak jak planuje...
    Jesli ktos ma jakies pomysly, sugestie to bardzo prosze o porade :)
    Mam nadzieje ze uzyskane informacje pomoga innym chetnym wykonac sobie takie cos w domu ;)

    Dziękuję i pozdrawiam
    Michał
  • REKLAMA
  • #2 2603663
    adamjur1
    Poziom 41  
    Opisz trochę bardziej szczegółowo tą żaluzję- z tego co piszesz wynika że silnik wykonawczy już tam jest a ty sterujesz go za pomocą " sznurka".
    Jeżeli chcesz sterować elektronicznie to raczej sugerowałbym zrezygnowanie ze "sznurka" i wbudowanie czegoś do żaluzji.
    Trochę dziwi mnie pomysł z dotykowym sterowniem - dodatkowa komplikacja. Każdy wyłącznik do sterowania żaluzji z blokadą mechaniczną ( podtrzymujący się sam po naciśnieciu) zrealizuje te funkcje-jak chcesz trochę to naciskasz i po chwili zwalniasz, jak chcesz do oporu w jedna ze stron to naciskasz i zostawiasz. Krańcowy w napędzie wyłączy jak się czałkiem otworzy ( zamknie).
    Pozdr.J.
  • REKLAMA
  • #3 2606674
    majkel222
    Poziom 11  
    Dziękuję serdecznie za tą odpowiedz
    Dokładnie moje zadanie wygląda następująco.
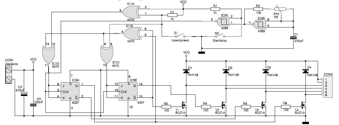
    Mam już układ (sterownik silnika krokowego) jak na dołączonym obrazku. Muszę teraz zamiast dwóch przełączników zastosować przyciski. Przełącznik (1) odpowiada za włączenie i wyłączenie silnika, przełącznik (2) za kierunek obrotu. Zamiast tych przełączników powinny być dwa przyciski: jeden odpowiada za zwijanie lamelek, drugi za ich rozwijanie. Krótkie naciśniecie tych przycisków powinno wywołać obrót lamelek, dłuższe - ich rozwinięcie bądź zwinięcie.
    Dodatkowo umieszczony w układzie potencjometr (P) odpowiada za prędkość obrotu silnika. Interesuje mnie czy można by tak zmodyfikować układ (np. zastosować dwa oporniki zamiast potencjometru ), aby przy krótkim naciśnięciu przycisku (obrót) silnik obracał się wolniej, natomiast przy dłuższym ( w trakcie podnoszenia bądź opuszczania) obracał się szybciej.
    W zalewie moich pytań ośmielę się jeszcze dodać jedno: W jaki sposób najlepiej wzbogacić ten układ o krańcówki?
    Z góry dziękuję za pomoc.
  • REKLAMA
  • #4 2624349
    majkel222
    Poziom 11  
    Dzięki za wszelki porady ;)
  • REKLAMA
  • #5 2626468
    adamjur1
    Poziom 41  
    Założenie układu jest trochę nielogiczne- jak będziesz chciał trochę zasłonić- wielokrotnie naciskając krótko?
    Wydaje mi się, że powinno tu wystąpić odwrócenie logiki działania-
    Krótki impuls -zamyka się lub owiera całkowicie, dłuższy impuls niż np. 2 s przejście na sterowanie ręczne i ruch do momentu puszczenia w ( w danym kierunku)
    Wyłączniki krańcowe- aby to działało sensownie powinieneś zastosować specjalizowane do rolet ( z bardzo przecyzyjną regulacją momentu wyłączenia - w oryginalnych jest to mechnizm ślimakowy z regulacją niezleżną góra, dół)
    A dwie szybkości rolety- nie spotkałem się z takim rozwiązaniem praktycznym- rolety i tak poruszają się stosunkowo wolno- ok 30 s dla okna a 50 s dla drzwi balkonowych. Jest to wystarczające dla przecyzyjnego ustawienia ręcznego i torchę wolne dla otwarcia całkowitego rolety) ale zmiana szybkości na większą na pewno ma wpływ na ustawienie wyłacznika krańcowego.
    Pozdr.J.
    Ps jestem akurat w trakcie uruchomienia centralnego sterowania 10 rolet z jednego zegara-udało się to skonstruować za ok 300-400 zł ( za całość)
    Ale ukłąd ma pewne niedogodności- np można zostać na balkonie a dom sam zamknie rolety :D ( na tym jeszcze pracuję :D) chyba zastosuję jakiegoś pilota dla takiego wyjścia, albo układ blokujący przy np otwartych dzrwiach balkonowych.
  • #6 2634322
    majkel222
    Poziom 11  
    Witam, tak więc mam w zanadrzu jeszcze jeden silnik – prądu stałego – wymontowany z oryginalnego systemu sterowania żaluzją. Jest on zintegrowany w obudowie z przekładnią planetarną. Interesuje mnie zatem to sterowanie o którym pisałeś – krótki impuls otwiera/zamyka całkowicie, a dłuższe przytrzymanie – przechodzi w tryb ręczny. Najlepiej jakby to było zrealizowane na jakimś przycisku dotykowym – taki jak ściemniacze do świateł - bez elementu mechanicznego – na dotyk  pytanie tylko jak? Jakbys miał jakiś schemat czy pomysł jak to wykonać to będę wdzięczny za udostępnienie.

    Pozdrawiam
    Michał
REKLAMA