logo elektroda
logo elektroda
X
logo elektroda
REKLAMA
REKLAMA
Adblock/uBlockOrigin/AdGuard mogą powodować znikanie niektórych postów z powodu nowej reguły.

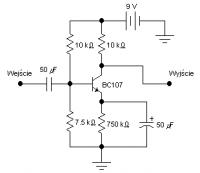
Opis zasady działanie, od czego zalezy wzmocnienie.

grzegorz.paciorek 30 Maj 2006 17:22 4844 3
REKLAMA
  • #1 2679695
    grzegorz.paciorek
    Poziom 2  
    Siemka
    mam problem potrzebuje opis zasady działania i jak wpływają na to elementy użyte w tym schemacie, od czego zależy wzmocnienie i jakie jest ?
    Byłby bardzo wdzięczny za pomoc.

    Pozdrawiam
  • REKLAMA
  • Pomocny post
    #2 2680560
    _jta_
    Specjalista elektronik
    W takim układzie wzmocnienie zależy od wszystkich elementów... jeszcze zależy które wzmocnienie,
    bo definiuje się wzmocnienie prądowe, napięciowe, mocy... wzmocnienie napięciowe w zasadzie zależy
    od prądu tranzystora (jest z grubsza proporcjonalne do prądu) i opornika w kolektorze (też proporcjonalnie),
    oczywiście pod warunkiem (tu jest on spełniony), że tranzystor nie jest w stanie nasycenia - zwykle, jeśli
    napięcie kolektor-baza jest dodatnie, to nie jest, ale tu wzmocnienie będzie chyba z 1.5 raza...
    wzmocnienie prądowe: tu impedancja wejściowa jest około 4.3k, wyjściowa prawie 10k, i przy wzmocnieniu
    napięciowym 1.5 raza wzmocnienie prądowe powinno być około 2/3, a wzmocnienie mocy pewnie 1/4.

    Jak chcesz uzyskać większe wzmocnienie, to przede wszystkim mniejszy opornik w emiterze, żeby zwiększyć
    prąd tranzystora, na przykład 7.5k zamiast 750k, i wzmocnienie napięciowe wzrośnie prawie 100 razy.
  • REKLAMA
  • #3 2687693
    grzegorz.paciorek
    Poziom 2  
    a mógłbyś dokładniej napisać dlaczego 1.5 raza, 2/3 ... bo na tym mi najbardziej zależy. Jeśli nie masz czasu, ok wystarczy tyle ile jest... dzięki pozdrawiam
  • Pomocny post
    #4 2687941
    _jta_
    Specjalista elektronik
    Policz prąd, jaki płynie przez tranzystor - jak w emiterze jest opornik 750k, to on głównie ogranicza prąd;
    zależność prądu tranzystora od napięcia emiter-baza opisuje wzór Shockleya I=I0*exp(Ube*e/kT), gdzie
    I0 to "prąd generacji" (wychodzi bardzo mały, i nie ma co się zastanawiać, jaki), Ube - napięcie emiter-baza,
    e - ładunek elektronu, k - stała Boltzmanna, T - temperatura w stopniach K; w temperaturze pokojowej kT/e=26mV.

    Można to przeliczyć na przyrost prądu dla niewielkiego wzrostu napięcia emiter-baza: dI/dU = I*e/kT. Z kolei
    na oporniku w kolektorze U/I=R (R - opór tego opornika); napięcie na tym oporniku jest napięciem wyjściowym,
    napięcie Ube - wejściowym, więc stosunek zmian napięcia wyjściowego do wejściowego jest R*I*e/kT - i to
    jest wzmocnienie napięciowe układu. Jak wstawiłem tu prąd, jaki płynie w tym układzie, to mi wyszło 1.5...

    Co do wzmocnienia prądowego: liczy się je tak, że na wejście podaje się jakiś prąd, i odbiera się prąd na wyjściu
    na zerowej oporności obciążenia; przy małym pradzie tranzystora prąd wpływający do wejścia płynie głównie przez
    oporniki polaryzujące bazę (tu są dość małe), i daje pewne napięcie, powodujące zmiany prądu tranzystora (według
    wzoru Shockleya). Znając te oporniki i prąd tranzystora można wyliczyć wzmocnienie prądowe - tu jest ono mniejsze
    od napięciowego, bo oporniki w bazie połączone równolegle dają opór mniejszy od opornika w kolektorze.
    Gdyby prąd tranzystora był znacznie większy, to znacząca część prądu wejściowego popłynęłaby przez bazę tego
    tranzystora, i napięcie byłoby mniejsze - więc wzmocnienie nie rosło by proporcjonalnie do prądu tranzystora,
    lecz dążyłoby do pewnej wartości maksymalnej - współczynnika wzmocnienia prądowego tranzystora.

    Wzmocnienie mocy = 1/4 iloczynu wzmocnienia prądowego i napięciowego - jest określone przez stosunek mocy,
    jaką można odebrać na wyjściu, do mocy dostarczonej na wejście: gdyby na wyjściu było zwarcie, to prąd wyjścia
    byłby taki, jak wynika ze wzmocnienia prądowego, ale napięcie byłoby zerowe i moc też; jakby nieskończony opór
    - to napięcie byłoby takie, jak wynika ze wzmocnienia napięciowego, ale prąd zerowy, i moc też; jeśli obciążenie
    jest tak dobrane, by napięcie spadło o połowę, to uzyskamy połowę prądu, i największą moc - stąd ta 1/4.

    Cały ten rachunek jeszcze nie uwzględnia tego, że w tranzystorze występuje oddziaływanie wyjścia na wejście, ale
    na ogół tranzystory robi się tak, by było ono niewielkie; przy dużej oporności na kolektorze trzeba to uwzględniać.

    Do porządnego opisu tranzystora dla małych sygnałów stosuje się macierze: bierze się cztery wielkości: prąd
    na wejściu i na wyjściu, i napięcie na wejściu i na wyjściu, dwie z nich przyjmuje się jako parametry, dwie inne
    jako funkcje tych parametrów, i liczy się pochodne każdej z tych funkcji po każdym parametrze przy założeniu,
    że drugi z nich się nie zmienia - wychodzą z tego cztery liczby, i one są elementami macierzy.
    Przykłady: macierz h. Małe 'i' i 'u' oznaczają składową zmienną prądu i napięcia, z 1 na wejściu, z 2 na wyjściu.
    i2=h21*i1+h22*u2; u1=h11*i1+h12*u2; i1 i u2 są parametrami, i2 i u1 funkcjami. Najczęściej stosowana.
    Macierz y: i1=y11*u1+y12*u2; i2=y21*u1+y22*u2. Y to jest macierz konduktancji, h mieszana, z - impedancji...
    (myślę, że jak popatrzysz na te wzory, to wzory dla macierzy z napiszesz już sam).

    Dodatkowo w oznaczeniu macierzy podaje się jeszcze, która końcówka tranzystora jest uziemiona, jeśli emiter
    (tak jest w tym układzie), to dopisuje się literę 'e', czyli macierz h tego układu zawiera h11e, h12e, h21e, h22e.
    Stosuje się również oznaczenia literowe zamiast 11,12,21,22: 11=i, 12=r, 22=o, 21=f - skróty od input (wejście),
    reverse (do tyłu), output (wyjście), forward (do przodu) - np. y11e (yie) to przewodność wejściowa w układzie OE.
    Znaczenia elementów macierzy h: h11(hi)=impedancja wejściowa, h12(hr)=współczynnik przenoszenia napięcia
    wyjściowego na wejście, h21(hf)=współczynnik wzmocnienia prądowego, h22(ho)=przewodność wyjściowa.
    Ale uwaga: chociaż np. i h22, i y22 są przewodnością wyjściową, bynajmniej nie są sobie równe... ;)

    Zazwyczaj h21e jest dość stały, h11e zgodny ze wzorem Shockleya, h22 i h12 małe, więc macierz he jest wygodna.
REKLAMA