logo elektroda
logo elektroda
X
logo elektroda
REKLAMA
REKLAMA
Adblock/uBlockOrigin/AdGuard mogą powodować znikanie niektórych postów z powodu nowej reguły.

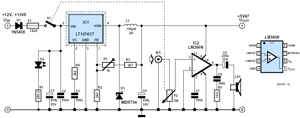
PDA w samochodzie (zasilacz + wzmacniacz)

zasoby 13 Cze 2006 21:51 1629 0
REKLAMA
  • Instalując PDA z nawigacją w samochodzie powinniśmy zadbać o zasilanie z akumulatora oraz delikatne wzmocnienie sygnału audio w przypadku korzystania z nawigacji głosowej. Ten schemat pozwala na wykonanie urządzenia składającego z zasilacza +5V/5A oraz wzmacniacza 400mW. Dzięki temu PDA będzie mógł być zasilany z akumulatora a komunikaty głosowe zostaną wzmocnione. Pewien problem może być tylko ze zdobyciem odpowiedniej wtyczki zasilającej dla PDA. P1 służy do delikatnej regulacji napięcia wyjściowego, P2 służy do regulacji wzmocnienia wzmacniacza

    Fajne? Ranking DIY
    O autorze
    zasoby
    Poziom 23  
    Offline 
    zasoby napisał 784 postów o ocenie 432, pomógł 4 razy. Jest z nami od 2002 roku.
  • REKLAMA
REKLAMA