postanowiłem skonstruować lampę plazmową
wstęp do paralizatora
jako generatora użyłem ne555 w klasycznej aplikacji
jako rezystor uzyłem 1 podwujny potencjometr 47k
tranzystor irf840 na radiatorku
trafo rdzen ferrytowy od anteny nawiniete 30 zwojów drutu emeliowanego 0.2mm
wtórne 1500 zwojów drut 0.16mm
oczywiście wszystko odpowiednio zaizolowane
i wszystko powinno działać jest jedno ale pada mi układzik 555 i nie wiem dlaczego morze bardziej doświadczony szanoowny kolega wytłumaczy mi dlaczego tak się dzieje
poniżej zamieszczam ten uładzik
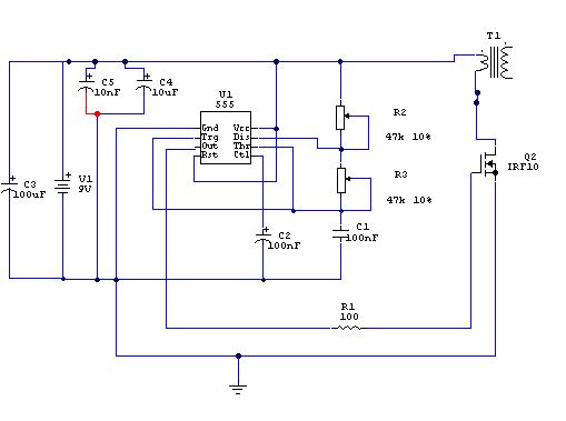
wstęp do paralizatora
jako generatora użyłem ne555 w klasycznej aplikacji
jako rezystor uzyłem 1 podwujny potencjometr 47k
tranzystor irf840 na radiatorku
trafo rdzen ferrytowy od anteny nawiniete 30 zwojów drutu emeliowanego 0.2mm
wtórne 1500 zwojów drut 0.16mm
oczywiście wszystko odpowiednio zaizolowane
i wszystko powinno działać jest jedno ale pada mi układzik 555 i nie wiem dlaczego morze bardziej doświadczony szanoowny kolega wytłumaczy mi dlaczego tak się dzieje
poniżej zamieszczam ten uładzik