logo elektroda
logo elektroda
X
logo elektroda
REKLAMA
REKLAMA
Adblock/uBlockOrigin/AdGuard mogą powodować znikanie niektórych postów z powodu nowej reguły.
REKLAMA
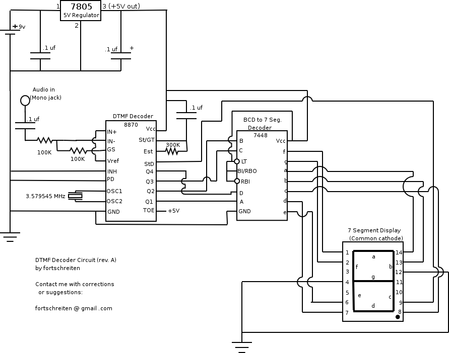
  • Dekoder DTMF
    Zaprezentowany układ pozwala na dekodowanie sygnału DTMF. Niestety nie posiada żadnej pamięci dekodowanych cyfr, jedynie pozwala na wyświetlenie aktualnego znaku reprentowanego przez ton DTMF na wyświetlaczu LED. Wykorzystano scalony dekoder DTMF 8870 oraz scalony konwerter 7448 kodu BCD na 7 segmentowy wyświetlacz . Zasilanie 5V. Wejście audio monofoniczne.

    Poniżej film prezentujący działanie układu. Na filmie znajduje się laptop z programem umożliwiającym na generacje kodu DTMF. Autor wpisuje ciąg wszystkich cyfr kodu DTMF. Najpierw słyszymy każdy ton cyfry po czym autor podłącza dekoder DTMF do wyjścia słuchawkowego i jego układ poprawnie dekoduje każdą cyfrę. Znaki specjalne jak * oraz # mają również swoją dziwną reprezentacje na wyświetlaczu 7 segmentowym.




    Fajne? Ranking DIY
    O autorze
    zasoby
    Poziom 23  
    Offline 
    zasoby napisał 784 postów o ocenie 432, pomógł 4 razy. Jest z nami od 2002 roku.
  • REKLAMA
  • #2 2946300
    grzesiek410
    Poziom 12  
    Fajne użądzonko, tylko cyfry 6, 9 i 0 mogły być lepiej dopracowane ;-) . Ale batdzo fajna konstrukcja. Pozdro!
  • REKLAMA
  • #3 2947052
    Jarema
    Użytkownik obserwowany
    Witam,
    Można wiedzieć czemu ten "projekt" ma służyć ?
  • REKLAMA
  • #5 2947331
    orbis
    Poziom 10  
    mysle ze mozna to podpiac pod lpt i dekodowac programowo kod bcd i wtedy mozna bylo bu dodac jakies inne funkcje np pamiec nr i takie tam jesli ktos tak kombinowal to prosze o info
  • #6 2947377
    Duch__
    Poziom 31  
    Jak by zrobić układ który by sie podłączało do lini telefonicznej i który by rejestrował tony DTMF można by następnie podłączyć do prezentowanego tutaj urządzonka i wiedzieć pod jakie numery było dzwonione... mogło by to zabezpieczyć np. budżet rodziców przed dzwoniniem na numery typu 0 700... przez głupią dzieciarnie... oczywiście układ by nie blokował tych numerów ale można by było uprzedzić np. pasem przed dalszym dzwonieniem na tego typu numery:)) Można też wykorzystać do podsłuchu i wiedzieć na jakie numery dana osoba dzwoni... stosując pluskwe z modulacją FM byśmy znali treść rozmowy no i numer abonenta odbierającego.[/img]
  • #7 2948469
    Jarema
    Użytkownik obserwowany
    pan_deejay napisał:
    Jak wiadomo DTMF-em można generować 16 kodów(0-9 i A-F).Czy urządzenie również je dekoduje?


    Owszem to wynika z dokumentacji MT/CM8870 ale nie licz na to, że numery tonów zgadzać się z tym co pokarze wyświetlacz.

    orbis napisał:
    mysle ze mozna to podpiac pod lpt i dekodowac programowo kod bcd i wtedy mozna bylo bu dodac jakies inne funkcje np pamiec nr i takie tam jesli ktos tak kombinowal to prosze o info


    Takie rozwiązanie jest bez sensowne pod względem ekonomicznym - chyba nie masz zamiaru zostawiać włączonego kompa przez całą dobę ?
    Żeby nie było, że się przechwalam a później nie pokazuję żadnych projektów w dziale DIY powiem tylko tyle, że o wiele ekonomiczniejszym jest zastosowanie mikrokontrolera...
  • #8 2948656
    Atreyu
    Poziom 23  
    grzesiek410 napisał:
    Fajne użądzonko, tylko cyfry 6, 9 i 0 mogły być lepiej dopracowane ;-) (...)


    Z tego co pamiętam jeszcze z TTL'i to chyba wystarczy zamienić 7448 na 74248 i cyfry 6 i 9 będziesz miał normalne, tyle że 248 jest praktycznie nieosiągalny w sklepach. Lepiej jest użyć powszechnie dostępnego 74247 i dodać zewnętrzne rezystory dla każdego segmentu...
  • REKLAMA
  • #9 2948903
    orbis
    Poziom 10  
    Jarema napisał:

    Takie rozwiązanie jest bez sensowne pod względem ekonomicznym - chyba nie masz zamiaru zostawiać włączonego komputera przez całą dobę ?


    no pewnie ze nie mam zamiaru zostawiac kompa wlaczonego przez czla dobe chodzi o to aby podlaczyc puszeczke w terenie i np przez 2-3 godz sprawdzac wychodzace nr a dlaczego komp bo nr automatycznie do nr dodaje godz i mamy taka mala baze danych a mozna skupic sie np na obserwacji terenu :))

    pozdrawiam
  • #10 6439626
    diferenciator
    Poziom 10  
    No z kompa i u mnie swietnie smiga, ale juz na komorce ani rusz. Nawet nie wiem w czym problem, bo czestotliwosc jednakowa (przewierzalem na oscilografie)
REKLAMA