logo elektroda
logo elektroda
X
logo elektroda
REKLAMA
REKLAMA
Adblock/uBlockOrigin/AdGuard mogą powodować znikanie niektórych postów z powodu nowej reguły.

jak podlaczuc suboofer do 2 kanalow?

gilong 26 Sie 2006 14:25 2509 11
REKLAMA
  • #1 2955471
    gilong
    Poziom 18  
    pytanie w temacie.jak zrobic zeby na jednym subie byl bass z 2 kanalow?
  • REKLAMA
  • REKLAMA
  • #3 2956149
    brunon71
    Poziom 15  
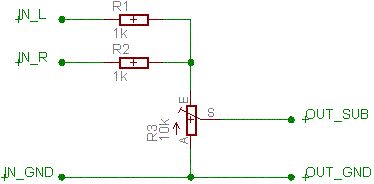
    wykonaj prosty sumator sygnału tak jak na schemacie, potencjometrem ustawisz max napięcie wejściowe na stałe a potencjometrem z suba bedziesz sobie regulować głośność. Proste rozwiązanie umnie hula na subie stx-a
  • REKLAMA
  • #4 2956456
    gilong
    Poziom 18  
    brunon a nie zrobi mi to z wzmacniacza stereo mono ??:/
  • #5 2956638
    brunon71
    Poziom 15  
    Do wyjść z kolumn podłączasz te dwa oporniki po 1k, które w punkcie połączenia dają sume sygnału z prawego i lewego kanału ale tylko do subwofera te 1k ohmowe oporniki do obciążenia głośników rzędu paru ohmów są prawie niezauważalne więc nie ma obawy, głośniki będą grały stereo. Oczywiście ustawiając max nap wejściowe miałem na myśli napięcie wejćiowe sygnału mcz do wzmacniacza subwofera
  • #6 3118949
    kimonek
    Poziom 11  
    witam a czy moge zastosowac ten układzik do wyjscia słuchawkowego we wzmacniaczu , poniewaz z niego idzie mi sygnał do aktywnego subwoofera ??
  • #7 3119129
    altusman
    Poziom 17  
    Powinno się zastosować prosty układ odwracający fazę w jednym kanale.Wówczas podłączasz suba pomiędzy kanał lewy i prawy na wyjsciu wzmacniacza.Na subwoofer idzie wtedy moc z dwóch kanałow.Do tego zwrotka na suba <150Hz a na satelity( L i P powyżej 150 Hz)Układ odwracacza składa się z jednego tranzystora i kilku elementów biernych.Kiedyś miałem to zrobione jak znajde schemat to wstawię.Taki odwracacz daje się przed wejściem jednego z kanałów we wzmacniaczu.
  • #8 3184915
    atarl
    Poziom 17  
    a czy konieczne jest stosowanie tego potencjometru??
  • #9 3185300
    Tremolo
    Poziom 43  
    Brunon, troche upraszczasz. W tym obwodzie napięcie jednego kanału uwspólnia się częściowo z drugim, na mocy 2-ego prawa Kirchoffa trzeba zrobić sumator separacyjny na wzmacniaczu operacyjnym.

    Ten układ przy wiekszych rezystorach miałby rację bytu na wyjsciu wzmacniacza (wysokopoziomowym). Tam jakieś małe malwersacje uplywnościowe nie wpływaja na przesłuch.
    Pomogłem? Kup mi kawę.
  • #10 3185892
    brunon71
    Poziom 15  
    Osobiście zrobiłem ten sumator ,działa i spełnia swoje zadanie (sub pracuje poprawnie a końcówki się nie grzeją) do tego jest prosty i funkcjonalny Tremolo masz rację ze byłby lepszy sumator separacyjny na kości jakiegoś wo ale założenie prostoty układu w tym wypadku dla bardzo początkującego elektronika - akustyka nie zostanie spełnione wiec kierując się prostota układu oraz praktycznym sprawdzeniem jego działania na "żywym organizmie"poleciłem go koledze. Aczkolwiek miło że ktoś jeszcze się zainteresował tematem i myśle że jakiś sumator na wo się pojawi w poście sam chciałbym się czegoś nauczyć.
    Jeżeli chodzi o potencjometr to jest to bardzo prosty sposób na regulacje nap. wy sumatora, można by oczywiście zastosować dzielnik napięcia na opornikach stałych ale po co sie życie komplikować jeżeli chodzi o wartości oporników to 1k jest raczej dolną granica wartości czyli spokojnie można zastosować 2x4,7k 2x10k czy 2x22k zawsze można pomierzyć sygnał na końcu i zobaczyć co z tego wyszło im większe wartości tych oporników tym lepiej dla układu (wprowadzają mniejsze zakłócenia)
    Pozdrawiam
  • REKLAMA
  • #11 3186014
    atarl
    Poziom 17  
    a ja sobie do zmantowalem tyle ze z potencjometrem 22k i praktycznie nic nie slychac dopiero jak dam na max wzmacniacz

    Juz sobie poradzilem dzieki
  • #12 5283346
    frajcik
    Poziom 11  
    jakiej mocy powinny być rezystory zeby zsumować 2 wyjscia wysokonapieciowe? (sygnał zaraz zza końcówki mocy)
REKLAMA