logo elektroda
logo elektroda
X
logo elektroda
REKLAMA
REKLAMA
Adblock/uBlockOrigin/AdGuard mogą powodować znikanie niektórych postów z powodu nowej reguły.

Dwa kolorofony LED. Brak jednej strony płytki.

zasoby 27 Sie 2006 12:00 4268 3
REKLAMA
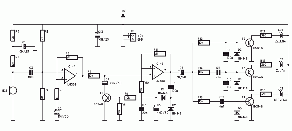
  • Układ pozwala na wysterowanie trzech różnokolorowych diod LED w rytm dźwięku. Cechą charakterystyczną tego rozwiązanie jest to, że sygnał pobierany jest z zewnątrz za pomocą mikrofonu. W obwodzie możemy łatwo wyróżnić kilka podstawowych bloków. Jest to mikrofon z przedwzmacniaczem zbudowanym w oparciu o LM324 oraz zestaw 3 filtrów aktywnych każdy wydzielający inną częstotliwość akustyczną - niską, średnią i wysoką. Warto zwrócić uwagę na filtry, jak można zauważyć każdy filtr akustyczny jest niemal taki sam różniący się tylko kondensatorami w sprzężeniu zwrotnym (C4, C10, C14, C3, C9, C13). Po filtrach znajduje się mini układ wykonawczy w postaci tranzystorów BC548, jako że diody nie potrzebują dużego prądu. Zamiast diod LED możemy wstawić optotriak a zanim triak celem wysterowania np. żarówek na 230V.
    Uwaga brak jednej strony płytki (może ktoś zrobi i umieści).

    Fajne? Ranking DIY
    O autorze
    zasoby
    Poziom 23  
    Offline 
    zasoby napisał 784 postów o ocenie 432, pomógł 4 razy. Jest z nami od 2002 roku.
  • REKLAMA
  • #2 2958157
    zasoby
    Poziom 23  
    Drugie rozwiązanie jest bardziej oszczędniejsze. Wykorzystuje mniejszą ilość elementów. Wymiary układu są niewielkie, dodatkowo układ może być zasilany bateryjnie co umożliwia łatwe przenoszenie.
  • REKLAMA
  • #3 2972964
    szogun
    Poziom 23  
    Rzeczowa dyskusja z opisem błędów w schemacie
    znajduje się w dziale"Optoelektronika"
    w temacie"Problem z kolorofonem LED.
    W raporcie prosiłem o przeniesienie jej tutaj
    ale moderator odmówił z powodu regulaminowej
    niemożności[?].Podobno tu zamieszcza się pliki
    a nie dyskutuje.Ciekawe -niektóre tematy mają
    ponad 200 odpowiedzi.

    Szogun
  • #4 2983853
    inkognito09
    Poziom 29  
    Witam, z owym kolorofonem odniosłem pewien, nazwijmy to sukces. W ramach ostatnich wakacyjnych nudów zbudowałem te kolorofony jako... Jedno urządzenie! Tak, dobrze przeczytaliście, jako wzmacniacz sygnału wykorzystałem lewą część uproszczonej wersji. Nie jest ona tak czuła na głośność, przy stosunkowo szerokim zakresie głośności diody zdają się migać w podobny sposób. Nie podobały mi się natomiast filtry pasywne, więc zastosowałem aktywne z pierwszego, bardziej rozbudowanego schematu. Faktycznie, w pasywie po dłuższym przyglądaniu się pracy kolorofonu, zauważało się że częstotliwości wchodziły na "nie swoje miejsce" co troszkę psuło efekt. Z filtrami aktywnymi, na wzmacniaczach operacyjnych z odpowiednimi kondami i rezystorami w sprzężeniu zwrotnym efekt ten jest zdecydowanie mniej widoczny. Nie jestem pewien jak moja wersja działa z mikrofonem, bo zapewniam jej sygnał prosto z przed regulacji głośności we wzmacniaczu po przez perek 47k, ale na pewno jest nie mniej efektowny. W wolnej chwili podłączę mu przyzwoite mosfety (mam ich sporo, więc szkoda mi kasy na triaki) i zrobię sobie całkiem niezły, pełnometrażowy kolorofon. Sam układ (zarówno jeden jak i drugi) gorąco polecam.
    P.S. Na części wydałem 3zł, reszte miałem, ale kupując wszystko w sklepie nie przekroczy to 10zł.
REKLAMA