logo elektroda
logo elektroda
X
logo elektroda
Adblock/uBlockOrigin/AdGuard mogą powodować znikanie niektórych postów z powodu nowej reguły.

Półprzewodnikowa Cewka Tesli

michal2666 29 Sie 2006 08:14 21566 32
  • Półprzewodnikowa Cewka Tesli
    Witam forumowiczów !
    Wielokrotnie przez forum przewijał sie temat elektronicznej wersji cewki tesli, sam wielokrotnie udzielałem sie w tych postach i wreszcie taką cewkę udało mi się zrobić. Spaliłem przy testach kilka półprzewodników ale ostatecznie wszystko działa.

    Zapraszam również na swoją stronę internetową www.portalnaukowy.70.pl po więcej informacji.

    Fajne? Ranking DIY
    O autorze
    michal2666
    Poziom 20  
    Offline 
    Specjalizuje się w: chemia
    michal2666 napisał 478 postów o ocenie 1104, pomógł 7 razy. Mieszka w mieście Pionki. Jest z nami od 2005 roku.
  • #2 2964448
    michal2666
    Poziom 20  
    Efekt pracy takiej cewki jest naprawdę imponujący, warto poświęcić trochę czasu na jej wykonanie. przesyłam jeszcze zdjęcie płytki inwertera zasilającego w której wykonanie włożyłem trochę pracy.
  • #3 2964881
    kiler129
    Poziom 27  
    Czy jest to trudne w wykonaniu ?
  • #5 2965549
    sheeeep
    Poziom 25  
    Rewelacja. Patrząc nawet na płytkę wszyscy mogą zobaczyć dokładność i estetykę czego brakuje w większości projektów DIY. Gdyby cały dział był taki jak ten temat:D projekt świetny, efekt także, pozdrawiam:D
  • #6 2965644
    michal2666
    Poziom 20  
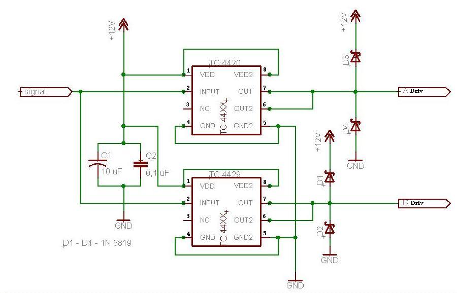
    Oczywiście zrobiłem to na bazie schematu znalezionego w sieci, ale projekt płytki i wykonanie wszystkiego to moje dzieło. Niestety takie estetyczne wykonanie projektu pochłania sporo czasu i pieniędzy i pewnie dlatego duża liczba wykonywanych projektów jest mniej estetyczna. Choć duża część elementów projektu pochodzi z demontarzu np. wszystkie radiatory, diody MBR 2545, diody zenera oraz mosfety IRFP 450.

    I jeszcze mała poprawka w schemacie inwertera, na mojej stronie i na elektrodzie umieściłem nie poprawiony schemat - dodałem do schematu z internetu dwie diody schottkiego MBR 2545CT dodatkowo zabezpieczające mosfety przed niepożądanymi prądami wstecznymi.
  • #7 2966149
    maxrider
    Poziom 20  
    fajniutka zabawka możesz dokładniej opisać konstrukcję jak ją wykonać??
  • #8 2966174
    Konto nie istnieje
    Konto nie istnieje  
  • #9 2966363
    kiler129
    Poziom 27  
    Mi się rózniez podoba :D
    Czy byłbyś w stanie napisać jakiś poradnik jak zrobic takie cacko ?
    Widze tam jakis chyba dławik czy cuś nawinięty chyba na rdzniu wyciągnietego z zasilacza at(x) [ten pierścionek]

    Czy mugłbyś podac szczegóły :D
  • #11 2966458
    mr_nuke
    Poziom 17  
    Witam

    Super efekcik, staranne wykonanie, jednym słowem pełen podziw.
    Ocena to oczywiście 6/6

    Pozdrawiam
  • #12 2966892
    michal2666
    Poziom 20  
    Witajcie !
    dziękuję serdecznie za miłe słowa. Są świetną motywacją do dalszej pracy. Jak wykonać taką zabawkę dokładnie napisałem na swojej stronie internetowej www.portalnaukowy.70.pl w dziale wysokie napięcie. To okrągłe kółko to nie jest dławik tylko transformator impulsowy z jednym uzwojeniem pierwotnym i dwoma wtórnymi.
    pozdrawiam.

    a filmik postaram się niebawem zamieścić.
  • #13 2967010
    mr_nuke
    Poziom 17  
    Witam

    Oj filmik jak najbardziej był by mile widziany.
    Swoją drogą kiedy ruszy dział mikrofale na twojej stronie?

    Pozdrawiam
  • #14 2967050
    romoo
    Użytkownik obserwowany
    Czyli jest to generator pracujący na kilkuset kHz?
  • #15 2968057
    Krokus22
    Poziom 19  
    A co z układem tc4429, jest w Polsce praktycznie nie do zdobycia, tylko sample, jak go zdobyles? Pozdrawiam i gratuluje udanej konstrukci, ja jak do tej pory mam za sobą kilka klasycznych tesli, ale elektroniczne wyglądają równie imponująco. Proponuję popróbować z filtracją, zmieniając ją, można uzyskać iskry różnego typu.

    Swoją drogą, mógłbyś popróbować z modulacją cewki tesli sygnałem audio, tzw. Audio modulated tesla coil: http://www.richieburnett.co.uk/cwsstc.html
    Efekt jest piorunujący, a nazywa się "singing arc"

    Oto filmik efektu: http://www.richieburnett.co.uk/singarc.mpg

    Moglibyśmy go wspólnie zaprojektować na Polskie warunki, bez ściągania niewiadomo jakich op-ampów i innych scalaków. Liczę na pomoc bardziej doświadzonych w przetwornicach. Pozdrawiam, Łukasz.
  • #16 2968199
    michal2666
    Poziom 20  
    Owszem generator pracuje na dokładnie 320 kHz - z taką częstotliwością cały układ taktowany jest przez kostkę TL 494 ale uzwojenie wtórne to układ połączonej cewki i kondensatora powietrznego (dwie metalowe, połączone ze sobą miski) i tam każdy okres wzbudza drgania rezonansowe o częstotliwości duuużo większej niż ta na pierwotnym. Nie wiem jaka jest ta częstotliwość ale jest bardzo duża bo iskier można spokojnie dotknąć ręką. Efekt naskórkowy.

    Co do kostek driverów to zastosowałem dwie TC 4420 i TC 4429 i owszem myślałem już, że w Polsce ich nie dostanę dopuki nie trafiłem do firmy Microdis Polska www.microdis.net kosztują coś koło 20 PLN/szt. ale warto je zakupić bo działają wyśmienicie !.

    Teraz na tym inwerterze buduję nagrzewnicę indukcyjną, niebawem zamieszczę materiał.
  • #17 2968233
    seba_x
    Poziom 31  
    czy jest to bezpieczne dla życia ? przypadkowe dotknięcie iskry spowoduje zgon czy tylko szok jak w paralizatorze policyjnym ?
  • #18 2968270
    michal2666
    Poziom 20  
    Polecam dokładniejsze czytanie postów :) powyżej napisałem, że iskry można spokojnie dotknąć ręką gdyż częstotliwość jest bardzo wysoka i wywołuje efekt naskórkowy - prądy nie wnikają w głąb tkanek.
    Postaram się dziś zamieścić zdjęcia na poparcie moich twierdzeń.
  • #19 2968359
    timo66
    Poziom 23  
    WOW, efekt nieziemski :D
    jesli mozna wiedziec ,jaka metoda wytwarzasz plytki?
  • #20 2968381
    michal2666
    Poziom 20  
    Płytki wykonuję metodą termotransferową. Trochę wzbogaconą bo zamiast żelazka stosuję starą laminarkę do dokumentów - 99,9 % tonera dokładnie przenosi się na płytkę ! Taką laminarkę można upolować na allegro, ja za swoją dałem 40 PLN ale Warto ! efekt I klasa.
  • #21 2968555
    seba_x
    Poziom 31  
    michal2666 napisał:
    Polecam dokładniejsze czytanie postów :) powyżej napisałem, że iskry można spokojnie dotknąć ręką gdyż częstotliwość jest bardzo wysoka i wywołuje efekt naskórkowy - prądy nie wnikają w głąb tkanek.
    Postaram się dziś zamieścić zdjęcia na poparcie moich twierdzeń.


    :oops: rzeczywiście nie doczytałem
  • #22 2970384
    Krokus22
    Poziom 19  
    Ponawiam pytanie, dotyczące tych scalaków tc4429 i i tc4420. W jaki sposób zdobyłeś je za 20PLN? Dzwoniłem dzisiaj do firmy, oddział mają również we Wrocławiu. Scalaki są po 1,16 euro za sztukę, jednak wymagają tego wzięcia na firmę, nie mają kasy fiskalnej. Tak się składa, że sprzedają oczywiście za PLN,ale może ktoś z elektrodowiczów zainteresowany zakupem w.w. układów zamówiłby ewentualnie je na siebie, a potem po uregulowaniu płatności dogadałby się z potencjalnymi nabywcami. Nie mam nikogo zainteresowanego taką transakcją. Czekam na kontakt e-mailowy lub PW w celu konynuowania sprawy. Pozdrawiam.
  • #23 2970713
    lechoo
    Poziom 39  
    Teraz mało kto robi SSTC z wykorzystaniem TL494 lub podobnych kostek, lepsze efekty można uzyskać stosując układy PLL, np. popularny 4046. Dzięki temu można nawet pominąć diody zabezpieczające mosfety - dzięki synchronizacji fazowej przełączanie tranzystorów mocy odbywa się przy zerowym prądzie w obwodzie pierwotnym.
    Układy TC4420 są dostępne za kilka zł w TME, można użyć 2 takich samych driverów i inwertera przed jednym z nich.
    Pozdrawiam i życzę kolejnych udanych konstrukcji HV :)
  • #24 2971932
    michal2666
    Poziom 20  
    Scalaki zdobyłem w oddziale w Suchym Dworze, płaciłem za 4420 14 PLN a za 4429 22 PLN ale to było jakiś rok temu. Nie musiałem robić tego przez firmę, wystawili na mnie fakturę Pro forma a po wpłacie dostałem kurierem paczkę i fakturę w środku. Niedawno kupowałem tam inne części i procedura była taka sama.

    Dodano po 27 [minuty]:

    Faktycznie układy TL494 w budowie SSTC słabo się sprawdzają właśnie przez brak synchronizacji fazowej. Tranzystory powinny się przełączać dokładnie w momencie gdy płynie przez nie zerowy prąd (obraz K2) niestety tak się nie dzieje (obraz K3) i dlatego stosuje się tyle diod zabezpieczających niepożądane prądy (kolor czerwony na obrazie K1)
    Gdyby udało się przełączanie idealnie zsynchronizować z płynącym w uzwojeniu pierwotnym prądem cewkę można by zasilać dużo większym napięciem i na pewno efekt byłby dużo lepszy.
  • #25 2972309
    Duch__
    Poziom 31  
    Mam pytanie.... na filmiku widać jak iskra leci ale w pewnym momęcie jak muzy niema to nie ma też iskry. Tak jest rzeczywiście?? Jakaś synchronizacja z muzyką??
  • #26 2972814
    Krokus22
    Poziom 19  
    Ja zamieściłem link do tego filmiku, jest to zupełnie inna konstrukcja i właśnie o niej dyskutuję. Synchronizacja z muzyką jest dziełem amerykańskiego teslowicza i właśnie nad nią pracuję. Poczytaj o tym parę postów wyżej.
  • #27 2973421
    lechoo
    Poziom 39  
    Ten filmik nie przedstawia żadnej synchronizacji z muzyką, lecz efekt modulacji łuku elektrycznego przy pomocy dźwięku. Źródłem dźwięku jest tam palący się łuk, na takiej samej zasadzie działają głośniki plazmowe.
  • #28 2980783
    ratik2
    Poziom 16  
    Gratuluje cewki, stronki i warsztatu :-D 6/6
  • #29 2981415
    K-Paxian
    Poziom 12  
    Czy dobrze zrozumialem? Ta cewka moze pracowac jako glosnik?? Jak to brzmi? moze jakas probka dziwieku?
REKLAMA