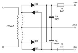
mam dwa wzmacniacze mocy AVT-890, ktore zasilam z jednego transformatora toroidalnego 150VA. Kazdy ze wzmacniaczy posiada w zasilaczu po 2 kondensatory 4700uF po stronie + i po stronie - zasilania.
Problem jest z przydzwiekiem ktory nie wystepuje gdy zasilam obydwa wzmacniacze z osobnych transformatorow.
Jak moge rozwiazac problem "buczenia" pozostawiajac tylko 1 transformator? prosze o pomoc.

Problem jest z przydzwiekiem ktory nie wystepuje gdy zasilam obydwa wzmacniacze z osobnych transformatorow.
Jak moge rozwiazac problem "buczenia" pozostawiajac tylko 1 transformator? prosze o pomoc.

