logo elektroda
logo elektroda
X
logo elektroda
REKLAMA
REKLAMA
Adblock/uBlockOrigin/AdGuard mogą powodować znikanie niektórych postów z powodu nowej reguły.

Tech 2 Opel z COM na USB?

mcTash 22 Wrz 2006 08:27 7691 3
REKLAMA
  • #1 3045024
    mcTash
    Poziom 10  
    Czy mozna przerobic interfejs diagnostyczny do samochodu Opel Astra

    http://moto.allegro.pl/show_item.php?item=128803718

    z portu COM na USB, poniewaz calego pcta nie bede do samochodu targal a w laptopie nie mam portu COM.
    Czy moge przerobic wtyczke? A moze jakas inna metoda podlaczenia interfejsu.
  • REKLAMA
  • #2 3226397
    arek_jarosz
    Poziom 1  
    Najlepiej kup przejściówkę z usb na com cena w sklepie komputerowym ok 50 zł
  • REKLAMA
  • #3 5870148
    lestekk
    Poziom 2  
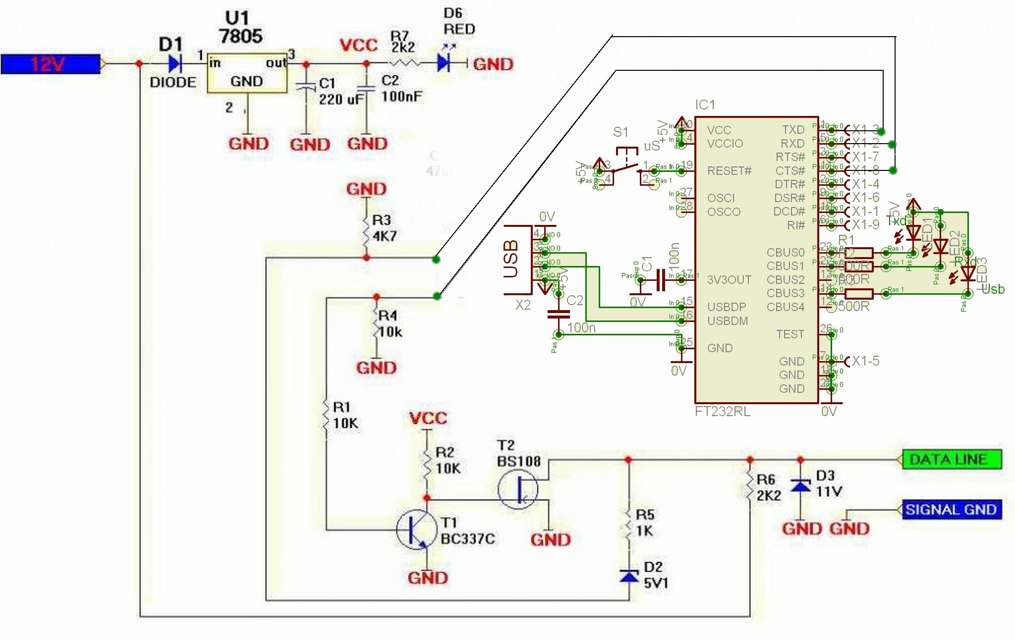
    Witam,

    czy takie coś z tego psełdo schematu zadziła?

    Tech 2 Opel z COM na USB?

    Jesli nie to jak to powinno wyglądać? i jak wprowadzić tam elementy optoelektroniki tak aby schemacik był bezpieczny dla kompa?

    Jestem bardzo początkujący wiec prosze o duża wyrozumiałość
  • #4 12365927
    djandres
    Poziom 10  
    zadziała lecz nie zapomnij o tym że musisz ręcznie przekładać piny ponieważ na tym schemacie nie ma multipleksera przełącznia pinów
REKLAMA