logo elektroda
logo elektroda
X
logo elektroda
REKLAMA
REKLAMA
Adblock/uBlockOrigin/AdGuard mogą powodować znikanie niektórych postów z powodu nowej reguły.

jakim tranz wzmocnic dod. 2 migajace diody w alarmie ??

DJ DAREK 22 Wrz 2006 16:21 909 7
REKLAMA
  • #1 3046236
    DJ DAREK
    Poziom 23  
    Witam,

    mam alarmik w aucie i dolozylem dodatkowo 2 diody w drzwiach, ale wiadomo ze musza slabiej swiecic bo zamiast 1 sa podpiete 3... chcialem wzmocnic to tranzystorem ale jest problem bo nie wiem jaki tranzystor dobrac bo na baze tylko niecale 2V idzie i tranzystor nie 'odpala'....

    ma ktos jakis pomysl ??

    Pozdrawiam
  • REKLAMA
  • #2 3046307
    msgow
    Poziom 27  
    Witam
    Zwykły tranzystor bc547A zupełnie wystarczy prąd Icmax=100mA a i wzmocnienie hfe 110do 220 ,wiec zakładając sterowanie 3 LED po 20mA każda da 60mA więc nie rozumiem w czym problem.
    Pozdrawiam.
  • REKLAMA
  • #3 3048117
    DJ DAREK
    Poziom 23  
    witam,

    moj blad.. bo chcialem zostawic lede i dla dwoch dod dac tranza a niestety wtedy napiecie bylo na tej jednej ledzie takie niskie... teraz juz rozumiem..
    tylko pytanko bo tam leda jest sterowana - tzn + jest caly czas a - daje impuls zeby zaswiecila... moglby ktos podac co do czego podlaczyc ? i czy napewno bc547 bedzie a nie czasem bc557 ? Baza- impuls z alarmu, Emiter z rezem na lede, a Kolektor do masy ?

    Pozdrawiam
  • #4 3048523
    msgow
    Poziom 27  
    Witam
    Napisałem dla przykładu bc547 wszystko zależy jaki układ się dobuduje.
    A czy alarm jest na gwarancji może lepiej rozebrać i zmienić rezystor w alarmie i po kłopocie.
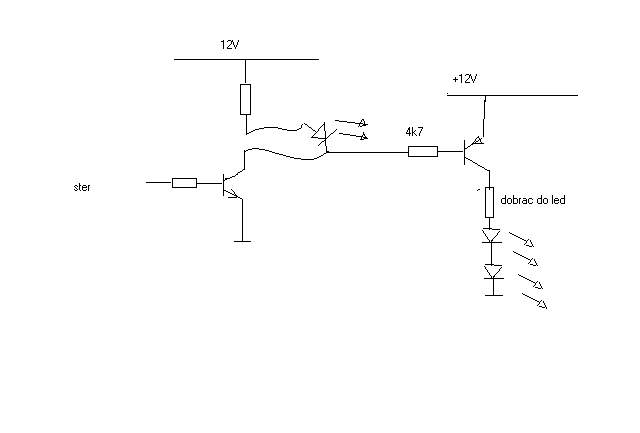
    Układ może jest tak zrobiony jak na rys ale może byc też inaczejnp. na uln2803 i inne.
    Jesli jest tak jak kolega pisze to można zrobić np. tak
    Pozdrawiam.
  • #5 3048785
    DJ DAREK
    Poziom 23  
    tak jak narysowales nie moze byc bo tranzystor nie chce odpalic bo na ledzie masz tylko 1,8V i to za malo na baze... alarm podaje z tego co wiem z ukladu uln2003 i rez 2k.. ale nie bede grzebal w srodku bo w technologii smd duzo nie zdzialam zwykla lutownica...
    ale wywale diode wepne tranzystor bc308 i dopiero bede dostawial ledki..
    powinno dzialac..

    Pozdrawiam
  • REKLAMA
  • #6 3052965
    adam.p123
    Poziom 19  
    ja bym nie stosował wogule tranzystora, alarm powinien spokojnie poradzić 3 diody, tylko kup o opdwyższonej jasności świetlnej. Pozdrawiam
  • REKLAMA
  • #7 3054986
    msgow
    Poziom 27  
    Witam
    Jeżeli było by tak jak narysowałem to spokojnie by działało.
    Jak jest uln2003 to najlepiej wywalić ten rezystor 2k2 i wstawić 820R
    bo układ spokojnie wytrzyma. Albo sprawdzić czy wszystkie bufory są wykorzystane jak nie to zastosować go do tego.
    Pozdrawiam.
  • #8 3055596
    DJ DAREK
    Poziom 23  
    witam,

    juz wszystko dziala, zrobilem to na tranzystorze BC308

    Pozdrawiam
REKLAMA