logo elektroda
logo elektroda
X
logo elektroda
REKLAMA
REKLAMA
Adblock/uBlockOrigin/AdGuard mogą powodować znikanie niektórych postów z powodu nowej reguły.

Neon RGB sterowany mikrokontrolerem

ryborz 10 Lis 2006 15:40 11320 21
REKLAMA
  • Neon RGB sterowany mikrokontrolerem

    Jest to pewnego rodzaju ulepszenie mojego poprzedniego projektu.
    https://www.elektroda.pl/rtvforum/topic614784.html
    Neon wyświetla 7 kolorów:
    R G B Y C V W
    Neon posiada 8 trybów:

    Kolor1
    Kolor1 punkt Kolor2 lewo
    Kolor1 punkt Kolor2 prawo
    Kolor1 wypełnienie Kolor2 lewo
    Kolor1 wypełnienie Kolor2 prawo
    Kolor1 punkt Kolor2 odbijanie
    Losowe kolory diod
    Losowy kolor neonu

    Wybieranie kolorów i trybu odbywa się za pomocą klawiszy.
    Wybieranie prędkości efektów odbywa się za pomocą potencjometru suwakowego!

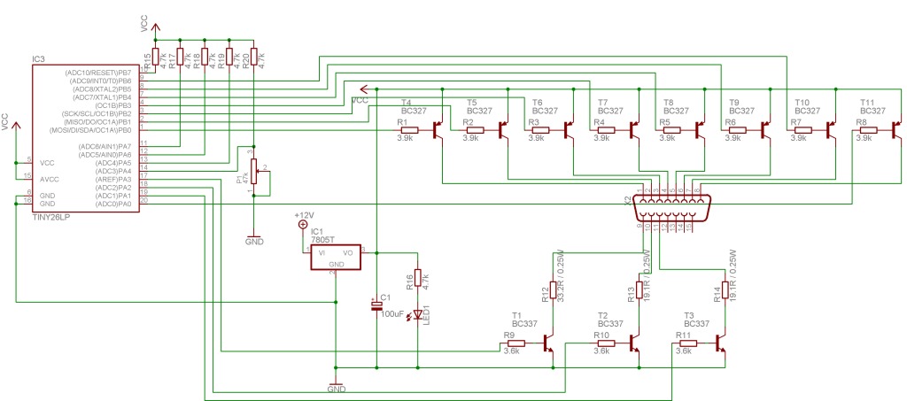
    Całość zrealizowana na mikrokontrolerze AtTiny26
    Na razie zamieszczam tylko zdjęcia i schemat. Jak będę miał więcej czasu zamieszczę film i wsad.

    Neon RGB sterowany mikrokontrolerem

    Neon RGB sterowany mikrokontrolerem

    Neon RGB sterowany mikrokontrolerem

    Schematy:

    Fajne? Ranking DIY
    O autorze
    ryborz
    Poziom 23  
    Offline 
    Specjalizuje się w: mikrokontrolery, radioelektronika
    ryborz napisał 567 postów o ocenie 22, pomógł 47 razy. Mieszka w mieście Katowice. Jest z nami od 2003 roku.
  • REKLAMA
  • REKLAMA
  • #3 3210152
    maziu
    Poziom 18  
    obudowa beeee :) ale efekt po zmroku pierwsza klasa

    pozdroffka
  • #4 3210349
    pol102
    VIP Zasłużony dla elektroda
    hmm wygląda ciekawie 5/6

    Moderowany:

    pisanie wiadomości nic nie wnoszących do tematu
    nabijanie wiadomości

  • #5 3210862
    ryborz
    Poziom 23  
    Obudowa to przerobiony poprzedni układ dlatego wygląda nieciekawie.
    Koszt:
    Dioda RGD 2zł x 8 = 16zł
    Płytka uniwersalna 6zł
    Mikrokontroler 6zł
    Rezystory i tranzystory 6.15zł
    Obudowa 3.8zł
    Stabilizator i radiator 1.9zł
    Całość 40zł
  • #7 3212030
    ryborz
    Poziom 23  
    Wsadzam zawartość procka i program w bascomie.
    Są pewne problemy z generacją liczb pseudolosowych.
    Urzywalem procedury rnd ale program wtedy nie działał prawidłowo.
  • #8 3216228
    ryborz
    Poziom 23  
    Film:


  • REKLAMA
  • #9 3241771
    Silence87pl
    Poziom 12  
    Wow, genialne :D !!!
    Czy takie mruganie jest spowodowane jedynie przez aparat czy w rzeczywistości ludzkie oko również może je wyłapać?
    Czy układ można rozbudować o kolejne diody?

    Fajnie byłoby zamontować je w jakimś materiale lepiej rozpraszającym światło, aby nie było tych ciemnych przerw między diodami (dlatego pytam o kolejne, aby je gęściej upakować).

    Pozdrawiam

    ps: widzieliście może film "Auta"? McQueen miał w swojej przyczepie podświetlone kuntury które płynnie zmieniały kolor w 6 odcieniach R-G-B-Y-C-V :D możne ten układ wykorzystać do uzyskania podobnego efektu?
  • #10 3242566
    ryborz
    Poziom 23  
    Teraz układ pracuje z częstotliwością 62 Hz , także mrugania nie widać.
    Można zwiększyć częstotliwość. Można również zastosować diody superflux, które mają szeroki kąt świecenia. Rozbudowa nie bardzo ponieważ trzeba by puszczać do diod większe prądy, których by nie wytrzymały.
    Np 16 diod to wypełnienie 1/16. Aby uzyskać 10 mA trzeba w impulsie podawać prąd 160 mA!
  • #11 3242617
    Silence87pl
    Poziom 12  
    hmm, w takim razie montowanie diód szeregowo np. po dwie lub trzy tak, aby były koło siebie nie będzie miało zbyt szkodliwego wpłytu?

    A może gdyby układ podawał tylko impulsy, które przez tranzystor (lub układ ULN2803, wykorzystuje taki do wizualizacji DiscoLitez na 8 bitów - wzmacnia sygnał z portu LPT do wartości 5V z ładowarki :P ) byłyby wzmacniane zewnętrznym źródłem napięcia (lub z zasilania mikrokontrolera).

    Wybacz za takie pytania, ale przymierzam się do konstrukcji tego urządzenia i chciałbym zdobyć jak najwięcej przydatnych informacji do ewentualnego uleprzenia układu. Pozdrawiam.
  • REKLAMA
  • #12 3243862
    ryborz
    Poziom 23  
    W moim układzie są zastosowane tranzystory:). Można połączyć diody szeregowo i zwiększyć napięcie. Np. napięcie 15 V 3 diody szeregowo. Wtedy można podłączyć 24 diody po 8 sekcji.
  • #14 3270233
    ryborz
    Poziom 23  
    Najdroższe będą diody i tuba z pleksi :). Myślę że w środku siedzi około 5 układów scalonych i to wszystko. Dochodzi jeszcze problem sterowania. Myślałem nad produkcją takich rur, ale ceny diod są przy ilościach detalicznych są zabójcze.
  • #15 3271087
    drwitak
    Poziom 11  
    Witam.
    Bardzo fajny układzik. Myślę, że z polutowaniem tego kłopotu nie będę miał. X2 spinamy z X1. Ściągnąłem te pliki neon2.bas i NEON2.HEX i teraz pytanie co z nimi zrobić. Pewnie jakoś wgrać do sterownika. Tylko jak?
  • #17 3274509
    drwitak
    Poziom 11  
    Dzięki za naprowadzenie.
    Znalazłem już programator https://ssl.allegro.pl/item144293714__profesjonalny_avr_isp_cd_rok_gwarancji_.html
    Powinien być dobry. Poczytałem troszkę lektury i mam pytanko odnośnie podłączenia złącza ISP programatora do TINY26LP. Niby jasne, ale gdzie podłączyć pin opisany jako "prog". Wyczytałem, że podczas programowania ma być na nim stan niski. Czyli jak myślę do masy, ale co ze stanem pracy układu.
    Neon RGB sterowany mikrokontrolerem
  • #18 3276577
    ryborz
    Poziom 23  
    Po co wydawać 28 zł na coś co kosztuje w przybliżeniu 3 zł??

    Jeśli prog ma byc na masie nie może być z nią połączone w urządzeniu??
    Nie spotkałem się jeszcze z tym sygnałem. Z kąd masz schemat??
    Najlepiej zbudować programator samemu i zaprogramować np w bascomie. W moich projektach korzystam z wbudowanego oscylatora, ponieważ nie jest potrzebna dokładność zegara.
    Trzeba uważać żeby przy programowaniu nie zmienić źle bezpieczników!
  • #19 3276955
    drwitak
    Poziom 11  
    Jak podłączasz programator do mikrokontrolera.
    Programator ma na wyjściu złącze ISP 10 lub 6 pin. W moim poprzednim poście umieściłem rysunek podłączenia programatora do mikrokontrolera, znaczy tak się mi wydaje, że tak ma być to podłączone. A co do tego pina "prog", to źle przeczytałem. [/img]
  • #20 3277022
    ryborz
    Poziom 23  
    Prog jest tylko do sygnalizacji.
    Jak podłączysz tak jak pokazałeś powinno działać.
  • #21 4291219
    Siersciuchyelonky
    Poziom 13  
    Ja kombinuje z tubą na 32 led RGB 0,1 W 120"
    Ciekawe czy tyle wystarczy na metr długości by był jednolity kolor.
  • #22 4436425
    arti140
    Poziom 17  
    jakich diod uzyles do wykonania neonu? Wspolna anoda?
REKLAMA