Witam temat został przesunięty z innego działu ze względu na nie poprawne umieszczenie go.
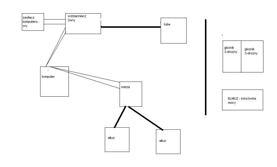
A więc mam schemat odręczny i dane odnośnie sprzętu.
Mam zamiar podłączyć w pokoju głośniki 3- drożne wraz z tubą mając do wykorzystania poniższy sprzęt,
Tuba- głośnik Dibesis B1230 4om 600W pisze z tyłu na głośniku ale wszędzie rozpisują się że jego dane techniczne to:
-moc 300W
-średnica 12cali (30cm)
-impedancja 4ohm
-efektywność 91dB
-magnes 50oz
-pasmo 25Hz-4kHz
Końcówka mocy ELMUZA stereo Power Amplifer o parametrach
* moc wyjściowa 2x100W RMS
* obudowa typu RACK
* wejście LINE IN 0dB
* wyjście LINE OUT do podłączenia równoległego wzmacniacza
* regulacja poziomu sygnału wejściowego
* opóźnione załączanie głośników
* zabezpieczenie przeciwzwarciowe
* gniazda wejściowe JACK mono
* gniazda wyjściowe XLR żeńskie
* wskaźniki gotowości i przesterowania
* wymiary: 48x6x30cm
* masa: 7,5 kg
* 2104 moc 100Wat na kanał przy 4 Ohm
* 2108 moc 100Wat na kanał przy 8 Ohm
Wieża – Sony MHC – C50 niestety nie znalazłem żadnych danych na jej temat.
Głośniczki 3-drożne ok. 50 W
Wzmacniacz samochodowy :
SONY-XM-6020
Endstufe ; pulsgereg. Stromvers.-teil; 2 x 150W
2-8 Ohm;
brückbar 380W 4-8 Ohm ideal für Subw. oder Doppelsyst.;
Mosfet;
Zasilacz komputerowy :
200W
przy +12V – 8 A
wystarcza do posłuchania muzyki.
Chciałbym otrzymać odpowiedzi dotyczące najlepszej konfiguracji przyjmując że mam kartę muzyczną Sound Blaster Live 5,1 Creativa.
Do tego wszystkiego dołączam schemat przybliżający moje rozważania.
Mam jeszcze możliwość podłączenia wzmacniacza samochodowego do wieży ... wtedy jedno wyjście jest tylko wykorzystane w karcie muzycznej.
Pozdrawiam
A więc mam schemat odręczny i dane odnośnie sprzętu.
Mam zamiar podłączyć w pokoju głośniki 3- drożne wraz z tubą mając do wykorzystania poniższy sprzęt,
Tuba- głośnik Dibesis B1230 4om 600W pisze z tyłu na głośniku ale wszędzie rozpisują się że jego dane techniczne to:
-moc 300W
-średnica 12cali (30cm)
-impedancja 4ohm
-efektywność 91dB
-magnes 50oz
-pasmo 25Hz-4kHz
Końcówka mocy ELMUZA stereo Power Amplifer o parametrach
* moc wyjściowa 2x100W RMS
* obudowa typu RACK
* wejście LINE IN 0dB
* wyjście LINE OUT do podłączenia równoległego wzmacniacza
* regulacja poziomu sygnału wejściowego
* opóźnione załączanie głośników
* zabezpieczenie przeciwzwarciowe
* gniazda wejściowe JACK mono
* gniazda wyjściowe XLR żeńskie
* wskaźniki gotowości i przesterowania
* wymiary: 48x6x30cm
* masa: 7,5 kg
* 2104 moc 100Wat na kanał przy 4 Ohm
* 2108 moc 100Wat na kanał przy 8 Ohm
Wieża – Sony MHC – C50 niestety nie znalazłem żadnych danych na jej temat.
Głośniczki 3-drożne ok. 50 W
Wzmacniacz samochodowy :
SONY-XM-6020
Endstufe ; pulsgereg. Stromvers.-teil; 2 x 150W
2-8 Ohm;
brückbar 380W 4-8 Ohm ideal für Subw. oder Doppelsyst.;
Mosfet;
Zasilacz komputerowy :
200W
przy +12V – 8 A
wystarcza do posłuchania muzyki.
Chciałbym otrzymać odpowiedzi dotyczące najlepszej konfiguracji przyjmując że mam kartę muzyczną Sound Blaster Live 5,1 Creativa.
Do tego wszystkiego dołączam schemat przybliżający moje rozważania.
Mam jeszcze możliwość podłączenia wzmacniacza samochodowego do wieży ... wtedy jedno wyjście jest tylko wykorzystane w karcie muzycznej.
Pozdrawiam