logo elektroda
logo elektroda
X
logo elektroda
REKLAMA
REKLAMA
Adblock/uBlockOrigin/AdGuard mogą powodować znikanie niektórych postów z powodu nowej reguły.

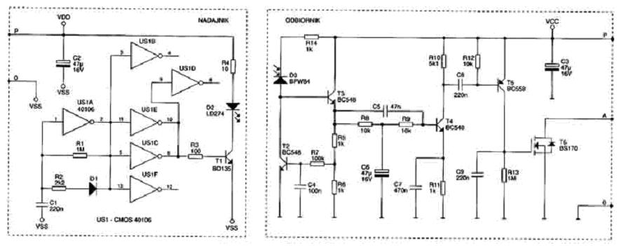
Najprostrzy tor podczerwieni

arcadioo997 17 Lis 2006 15:41 1691 3
REKLAMA
  • #1 3233985
    arcadioo997
    Poziom 13  
    Witam! Buduje taki układ liczący i potrzebuje prostego toru podczerwieni, który by działał na odległość ok 20 cm. Szukałem gotowego czegoś takiego, ale nie mogłem znaleść,więc pozostaje budowa samemu. Czy jest jakiś prosztrzy niż ten???

    Post był raportowany.

    Rady:
    - dbaj o styl swojej wypowiedzi
    - nie popełniaj błędów
    - nie zaniżaj poziomu elektroda.pl
    Dziękujemy! [h]
  • REKLAMA
  • #2 3234480
    ja_dzik
    Poziom 18  
    Ja z powodzeniem stosowałem tor podczerwieni zbudowany tak, ze dioda nadawcza cały czas była podłączona do zasilania a w odbiorniku zastosowałem zwykłą diode odbiorczą i komparator.
    Na diode nadawczą i odbiorczą była nałożona koszulka termokuczliwa tak zeby dioda wysyłała tylko w kierunku diody odbiorczej, a dioda odbiorcza odbierała sygnał tylko z diody nadaczej a nie z innego urządzenia.
    Oczywiscie wszystko było na podczerwień i działało na odległość ok 1m.
  • REKLAMA
  • #3 3234528
    volt1
    Poziom 30  
    Nadajnik jest już chyba najprostszy. Jedynie jako odbiornik można zastosować układ TFMS5360 lub podobny scalony odbiornik podczerwieni.
  • #4 3236887
    arcadioo997
    Poziom 13  
    ok. dzięki. Chyba zrobie diody w koszulkach, tylko nie mam pewności,czy nie będzie łapać czegoś z zewnątrz, ale pokąbinuje. Dzięki...
REKLAMA