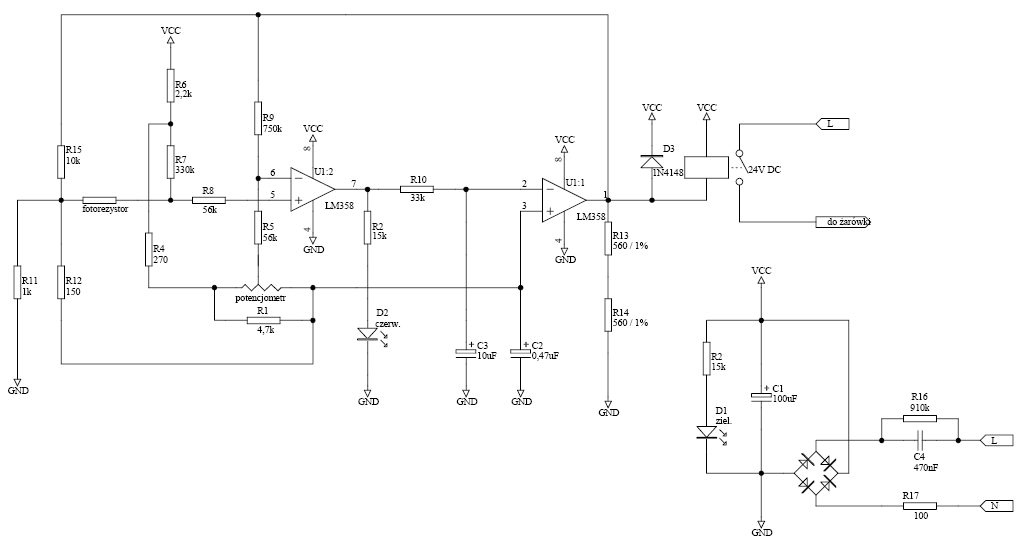
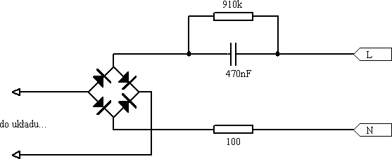
Posiadam takowy egzemplarz (więcej o nim na stronie producenta) no i jak łatwo się domyślić po prostu nie działa. Znalazłem na forum podobny temat gdzie sugerowano wymianę wszystkich elektrolitów i diody przy cewce przekaźnika (co też uczyniłem) ale nie pomogło. Najbardziej dziwi mnie fakt, że na mostek prostowniczy „wchodzi” napięcie rzędu max. 2V. Jak dla mnie to trochę mało tym bardziej, że sam przekaźnik jest na 24V. Przed mostkiem jest tylko kilka elementów co przedstawia schemat. Kondensator oraz 100-omowy rezystor wymieniłem. Drugi z rezystorów sprawdziłem i wskazania omomierza są poprawne.
To tyle słowem wstępu. Pytanie nasuwa się samo: dlaczego układ nie działa? Dodam jeszcze, że sercem automatu jest układzik LM358. Liczę na Waszą pomoc. W razie konieczności przerysuję układ na kompa w postaci schematu ideowego.

To tyle słowem wstępu. Pytanie nasuwa się samo: dlaczego układ nie działa? Dodam jeszcze, że sercem automatu jest układzik LM358. Liczę na Waszą pomoc. W razie konieczności przerysuję układ na kompa w postaci schematu ideowego.
