Witaj !
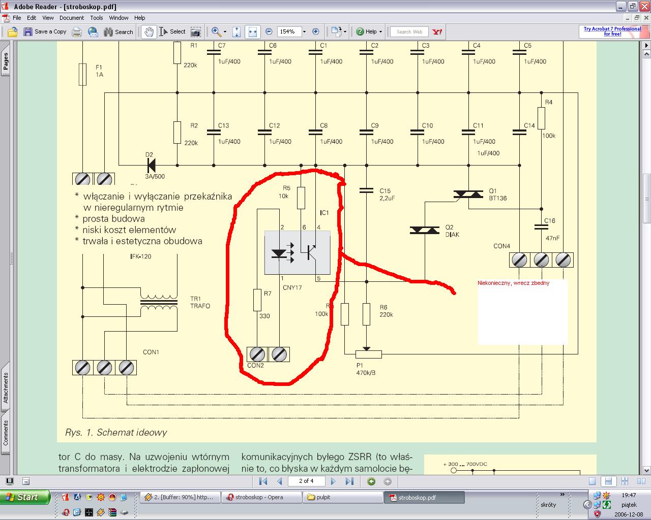
Może nie jest to naprostszy stroboskop typu "złóż sobie sam" ale ma bardzo duzą siłę błysku jak na palnik IFK120. Zamiast baterii kondensatorów możesz zastosować jeden o pojemności ok 3,5µF tyle wynosi pojemność zastępcza tej baterii a zmniejszą się koszty całego układu, proponuje również wmontować rezystory większej mocy niż tam podane ponieważ te zbytnio się grzeją
Pozdrawiam dawidek-1989
P.S jeżeli będziesz zainteresowany napisz a podeśle ci wzór płytki do przygotowanej do metody żelazkowej.
