Czesc
Mam domofon który dziala w następujacy sposób:
po przyciśnięciu przycisku odgrywa on melodyjkę. Gra ona tak długo, jak długo trzyma się wciśnięty przycisk.
Chciałbym, aby nawet przy krótkim wciśnięciu przycisku domofon dawał sygnał przez około 5 sekund.
Jeśli ktoś ma pomysł jak zrobić taki kilkusekundowy załącznik prosiłbym o szczegółowy schemat ponieważ jestem początkującym elektronikiem.
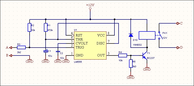
Mam domofon który dziala w następujacy sposób:
po przyciśnięciu przycisku odgrywa on melodyjkę. Gra ona tak długo, jak długo trzyma się wciśnięty przycisk.
Chciałbym, aby nawet przy krótkim wciśnięciu przycisku domofon dawał sygnał przez około 5 sekund.
Jeśli ktoś ma pomysł jak zrobić taki kilkusekundowy załącznik prosiłbym o szczegółowy schemat ponieważ jestem początkującym elektronikiem.
