logo elektroda
logo elektroda
X
logo elektroda
REKLAMA
REKLAMA
Adblock/uBlockOrigin/AdGuard mogą powodować znikanie niektórych postów z powodu nowej reguły.

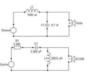
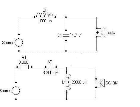
Budowa zwrotnicy - co to za oznaczenia?

Pablo1421 29 Gru 2006 09:11 1488 3
REKLAMA
  • REKLAMA
  • #2 3381625
    !ron
    Poziom 21  
    No wiesz oficjalnie to powinny być plus i minus na jednym i drugim głosniku a nei po jednej sztuce na głosnik. Ale to szczegół, więc chodzi o to że masz mieć prawdopodobnie odwrucona polaryzacje na głosniku wysokotonowym. Mianowicie "plus" ze wzmacniacza ma iśc poprzez zwerotnice na minus glosnika sopranowego. Z kolei plus z wzmaka ma isc na pluz do glosnika basowego.

    Pozdrawiam Michał
  • REKLAMA
  • #3 3381634
    patrykdud
    Poziom 22  
    Możesz podłączyć najpierw w fazie a potem w przeciwfazie i porównaj jak lepiej brzmi, albo jedną kolumnę tak a drugą odwrotnie i porównaj kręcąc balansem.

    Reszta prawdopodobnie jak napisał !ron.
REKLAMA