Witam,
Temat PLC - transmisji danych przez siec energetyczna byl juz wiele razy poruszany. Chodzi mi jednak o sam sposob transmisji.
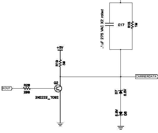
Pierwsza metoda moze i banalna (czy skuteczna - nie wiem) mialaby polegac na tym, ze po wykryciu przejscia napiecia przez zero odpalam tranzystor kluczowany fala prostokatna o zadanej czestotliwosci. Proces odbywalby sie do momentu gdy napiecie nie osiagnie wartosci 5-10V. Tak jak pokazuje to schemat:
Druga metoda, nie wiem na ile realna do realizacji, to przeniesienie sposobu modulacji amplitudy rodem z ukladow radiowych do sieci energetycznej. Wiem, ze brzmi to z pewnoscia dla ekspertow jak glupota pierwszej klasy. Niemniej chcialbym spytac czy byc moze ktos kiedys probowal skonstruowac podobny uklad?
Dzieki za wszelkie sugetsie,
Matt
Temat PLC - transmisji danych przez siec energetyczna byl juz wiele razy poruszany. Chodzi mi jednak o sam sposob transmisji.
Pierwsza metoda moze i banalna (czy skuteczna - nie wiem) mialaby polegac na tym, ze po wykryciu przejscia napiecia przez zero odpalam tranzystor kluczowany fala prostokatna o zadanej czestotliwosci. Proces odbywalby sie do momentu gdy napiecie nie osiagnie wartosci 5-10V. Tak jak pokazuje to schemat:
Druga metoda, nie wiem na ile realna do realizacji, to przeniesienie sposobu modulacji amplitudy rodem z ukladow radiowych do sieci energetycznej. Wiem, ze brzmi to z pewnoscia dla ekspertow jak glupota pierwszej klasy. Niemniej chcialbym spytac czy byc moze ktos kiedys probowal skonstruowac podobny uklad?
Dzieki za wszelkie sugetsie,
Matt