logo elektroda
logo elektroda
X
logo elektroda
Adblock/uBlockOrigin/AdGuard mogą powodować znikanie niektórych postów z powodu nowej reguły.

Download: Wzmacniacz -Soobwofer do samochodu

AREK0882 19 Lut 2007 18:03 8164 17
  • O autorze
    AREK0882
    Poziom 16  
    Offline 
    AREK0882 napisał 264 postów o ocenie 136. Mieszka w mieście Sulejówek. Jest z nami od 2005 roku.
  • #3 3594479
    AREK0882
    Poziom 16  
    Witam Chciałbym z góry przeprosić za całą sytuacje ,prowizje już zdjąłem.
    Jest to projekt z owej strony ,nie mój.Ale uważam , że lepiej wykonać ten projekt dla osób ktore są zainteresowane niż samemu wykonywac przetwornice na SG i pózniej dawać te tda7294 poprostu wyjdzie taniej, koszt samego układu TDA1562Q to ok 26 zł. Pozdrawiam
    A tutaj opis samego układu https://www.elektroda.pl/rtvforum/topic4507-180.html#31785
  • #4 3594540
    murzyn_ropa
    Poziom 11  
    czy można zamienic układ tda na inny??Konstrukcja ładna!!
  • #5 3594895
    ziomal155
    Poziom 15  
    no tak tylko liczac maksymalna moc jaka mozna uzyskac przy odbiorniku 4omy i napieciu 12volt to 36W i wiecej się nie uzyska bez przetwornicy i jest to moc ciagla nie w sinusie bo w sinusie to chyba bedzie cos ok 12W a na suba to trochę mało :)
  • #8 3595289
    Konto nie istnieje
    Poziom 1  
  • #10 3597968
    iq84
    Poziom 14  
    TDA1562Q bardzo dobra kostka zrobiłem na nim stereofoniczny wzmacniacz samochodowy i bardzo ladnie grał i nadal gra dźwięk napawde super , głośniki podłączyłem 50W 4 ohmy i idelnie pasuja do takiego wzm. Acha dodam że jako przedwzmacniacza nie używałem kostki TDA1524 <-- to to jest porażka , zastosowałem wzmacniacz tranzystorowy o pojedynczym napięciu zasilania ,jest w miare wydajny i idealnie współgra własnie z tymi końcówkami. To nie był jedyny wzmacniacz moj na tych kostkach, wcześniej zobiłem wzmacniacz do woofera , przyznam szczeże że ,, uciagnoł" spory głośnik. Jak już robić wmacniacz do samochodu to polecam kotkę TDA1562q warto naprawdę warto. P.S tylko nie wpinajcie jako przedwzmacniacz układ TDA1524 bo ma za duże szumy słyszalne.
  • #11 3599392
    senso
    Poziom 20  
    Tez zbudowalem na tej kosci wzmaka do suba 10" no name.Kiedys EDW dawalo schemat.Przeprojektowalem go tylko na jednostronna plytke bo taka mi pasowala.Moc realna to ok 40RMS/4 ohm.NIe czarujmy sie 70rms nie bedzie,ale potrafi zejsc nisko przy malych przesterach ale to zalezy od pojemnosci kondow podciagajacych,ja obecnie mam 4x4700uF na szyne,w sumie ok 40000uF na podciagniecie i ladnie buja ale wolelabym cos na mosfet 400rms :D to moj plan he he
  • #12 3602512
    WoŹnY
    Poziom 28  
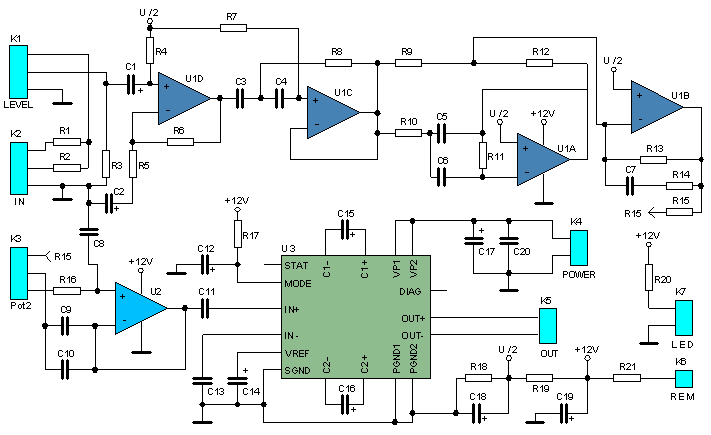
    Projekt może i fajny, jednak chyba nikt z początkujących go nie zbuduje. Pomimo, iż prosty, dostarczone PCB to nikt nie wie jakie elementy tam siedzą poza TDA. Proponuje autorowi postu, poprawienie dokumentacji.
    Pozdrawiam
  • #13 3602856
    AREK0882
    Poziom 16  
    Witam na prośbe Wożnego post zmieniłem. Pozdradwiam
    Download: Wzmacniacz -Soobwofer do samochodu
    Download: Wzmacniacz -Soobwofer do samochodu
    Download: Wzmacniacz -Soobwofer do samochodu
  • #14 3603077
    WoŹnY
    Poziom 28  
    AREK0882 źle mnie zrozumiałeś. Nikt nie wie jakie wartości mają np. C2, R1 itd. W dokumentacji tego nie ma. Podaj wartości, to ludziska sobie poradzą. Pozdrawiam
  • #15 3608246
    AREK0882
    Poziom 16  
    Wszystko jest w załączniku na samym początku ale skoro u ciebie tego nie widać to przosze bardzo spis części.
    Download: Wzmacniacz -Soobwofer do samochodu
  • #16 3608336
    Gibon007er
    Poziom 22  
    Czy da rade ,żeby grał wzmacniacz w Swoim pełnym paśmie ? a nie tylko na niskie ?
  • #17 3610579
    żarówka rtęciowa
    Poziom 37  
    Gibon007er napisał:
    Czy da rade ,żeby grał wzmacniacz w swoim pełnym paśmie ? a nie tylko na niskie ?


    Należy usunąć filtr dolnoprzepustowy na wejściu.
  • #18 3633409
    Tomczak
    Poziom 12  
    no to moze cos dla początkujących z wykorzystaniem układu tda1562Q ja nie mam prawie zadnego pojecia a udalo mi sie to złożyc i co najważniejsze to działa!!!:D
    Załączniki:
REKLAMA