logo elektroda
logo elektroda
X
logo elektroda
Adblock/uBlockOrigin/AdGuard mogą powodować znikanie niektórych postów z powodu nowej reguły.

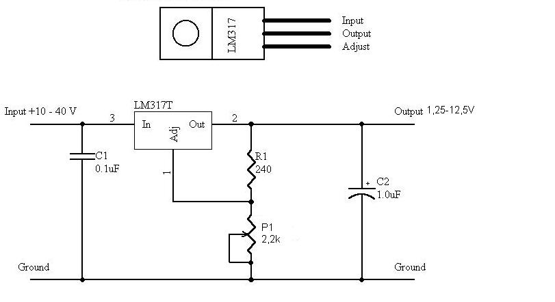
Potrzebuje schematu do zasilacza regulowanego 1A\0-12V

szopal 28 Lut 2007 17:39 5339 3
  • #1 3628250
    szopal
    Poziom 10  
    Potrzebuje schematu do zasilacza1A w ktorym bedzie mozna regulowac zakres napiecia wyjsciowego w zakresie 0-12V. jesli nie napisałem jakichś istotnych szczegołow to sory ale jestem poczatkujacy. prosze o odpowiedź. z gory dzieki.
  • #2 3629401
    danielkk
    Poziom 31  
    LM317 poszukaj sobie noty katalogowej tej kostki i bedziesz miał juz wszystko. zakres regulacij LM317 jest większy niz 12V ale to nie wada.
  • #4 6874131
    Konto nie istnieje
    Konto nie istnieje  
REKLAMA