logo elektroda
logo elektroda
X
logo elektroda
REKLAMA
REKLAMA
Adblock/uBlockOrigin/AdGuard mogą powodować znikanie niektórych postów z powodu nowej reguły.

AMIS 0253 REMQ. Czy ktoś ma notę lub informacje dotyczące układu?

rpal 04 Mar 2007 08:56 4221 16
REKLAMA
  • #1 3641175
    rpal
    Poziom 27  
    Może ktoś z kolegów dysponuje notą lub informacjami od tego scalaka. Producent nie publikuje jej na swojej stronie wydaje mi się że robi go specjalnie dla PSA. Moim zdaniem może to być jakiś driver do magistrali CAN.
  • REKLAMA
  • #2 6409743
    JohnCTN
    Poziom 17  
    hehe temat bardzo stary ale odpisze :D


    jest to uklad firmy alcatel i jest to driver szyny VAN bus

    kodowa nazwa tego ukladu dla PSA to REMQ , natomiast nota tego scalaka jest pod nazwą układu MTC-30521
  • REKLAMA
  • #3 6418189
    rpal
    Poziom 27  
    Kolego istotnie ten temat jest tak stary że do tej pory sam na to wpadłem, mało tego ten scalak ma jeszcze drugą wersję bodjaże REMX tez mam notę od niego. Mimo wszystko dzięki za informacje i prosze o więcej jeśli masz coś na temat programowania scalaka TSS... który z nim współpracuje, za ch. nie mogę pojąć niuansów jego programowania.
  • REKLAMA
  • #4 6433689
    JohnCTN
    Poziom 17  
    witaj kolego, wiec moze prace polaczymy, tez mam zamiar zrobic ukladzik z uzyciem tego scalaka. wszelkie informacje tez by mi sie prydaly. co do programowania , to ja tylko i wylacznie bede to programowal w assemblerze - optymalne rozwiazanie ...uklad jaki bede uzywal ... jeszcze nie wiem ...ale bedzie to albo jakis PIC lub Atmel... musze troche wiecej wiedziec by wybrac odpowiedni mikrokontroler.

    poszukuje jeszcze danych odnosnie magistrali CAN.

    pozdrawiam

    JohnCTN
  • #5 6435202
    rpal
    Poziom 27  
    Na początek to bym się zastanowił skąd można pozyskać ten scalak. Jedyne żródło jakie znam jest dośc drogie bo chodzi o samochody PSA. Jak dotąd doszukałem się go Radiu samochodowym Clarion czy wydatek na niego jest wart tego scalaka ?
  • #6 6435254
    JohnCTN
    Poziom 17  
    ja powiem tak
    remq to nie problem wystarczy wyswietlacz EMF-A za 30zl, co do innych ukladow to mysle ze podobnie mozna je znalezc w urzadzeniach PSA to najtansze zrodlo elektroniki, na allegro szukaj ogloszen np uszkodzone radio itd .... innej drogi raczej nie ma . ja kupilem wyswietlacz aby miec remq. narazie zrobilem sobie looger szyny VAN- bus, musze zrobic jeszcze logger CAN bus a potem bede juz robil swoj interface :D

    Co do szyny CAN to sprawa wyglada jeszcze prosciej , mozna nabyc atmela AVR AT90CAN128 i atmel ATA6660 jako Can Transceiver.

    wracajac do ukladow z serii atmela .. TSS461x ... to sprawa wyglada gorzej, nie udalo mi sie w pl znalezc firmy , ktora by posiadala te uklady, wiec jak znalazles taki w radiu citroena to mysle, ze to jedyne rozwiazanie, mysle, ze najtanszym rozwiazaniem bedzie kupna jakiegos radia na kasete, bedzie najtaniej, albo uszkodzonego cd. trzeba tylko wiedziec w jakich modelach jest ten uklad.
    pozdro

    JohnCTN
  • #7 6435793
    kybernetes
    Poziom 39  
    Ten uklad (TSS416..) widzialem w multipleksowanej skrzynce bezpiecznikow komory silnika PSA, tzw. BSM.

    Pozdrawiam
  • #8 6439026
    rpal
    Poziom 27  
    JohnCTN napisał:
    ja powiem tak
    remq to nie problem wystarczy wyswietlacz EMF-A za 30zl, co do innych ukladow to mysle ze podobnie mozna je znalezc w urzadzeniach PSA to najtansze zrodlo elektroniki, na allegro szukaj ogloszen np uszkodzone radio itd .... innej drogi raczej nie ma . ja kupilem wyswietlacz aby miec remq. narazie zrobilem sobie looger szyny VAN- bus, musze zrobic jeszcze logger CAN bus a potem bede juz robil swoj interface :D

    Co do szyny CAN to sprawa wyglada jeszcze prosciej , mozna nabyc atmela AVR AT90CAN128 i atmel ATA6660 jako Can Transceiver.

    wracajac do ukladow z serii atmela .. TSS461x ... to sprawa wyglada gorzej, nie udalo mi sie w pl znalezc firmy , ktora by posiadala te uklady, wiec jak znalazles taki w radiu citroena to mysle, ze to jedyne rozwiazanie, mysle, ze najtanszym rozwiazaniem bedzie kupna jakiegos radia na kasete, bedzie najtaniej, albo uszkodzonego cd. trzeba tylko wiedziec w jakich modelach jest ten uklad.
    pozdro

    JohnCTN

    Drogi kolego to bardzo interesujące co napisałeś, a głownie to że TSS-a obsłużyłeś. Można wiedzieć jakimi danymi startowymi zapełniłeś jego rejestry ? Czytam tę jego notę z przerwami od ponad roku i niestety nic nie pojmuję. Tak na dobrą sprawę nie mam zielonego pojęcia w jakiej konfiguracji pracuje ten scalak po stronie PSA czyli samochodu i może to jest główny powód niechęci do zrozumienia. Skoro zrobiłeś "coś" czym podglądasz sobie VAN-a to może podzielisz się tymi małymi szczegółami dotyczącymi TSS-a ?
    Wyświetlacz to istotnie dobre źródło scalaków ale TSS-a z niego jest chyba w wersji na magistralę równoległą. W Clarionie jest pod SPI. Clarion PU-2471 oraz ten na kasety. Ceny radyjek sa naprawdę różne z tymi z którymi się spotkałem to 50 w górę (do ok 350 PLN) natomiast elektronika do peugeota chodzi niestety dość drogo, albo ja po prostu nie miałem szczęścia do okazji. Udało się Tobie posłać jakieś ramki w stronę BSI albo ECU, oczywiście z dobrym rezultatem ?PZDR
  • #9 6613431
    JohnCTN
    Poziom 17  
    witam

    ostatnio mao mam czasu i dlatego dlugo nie pisalem.
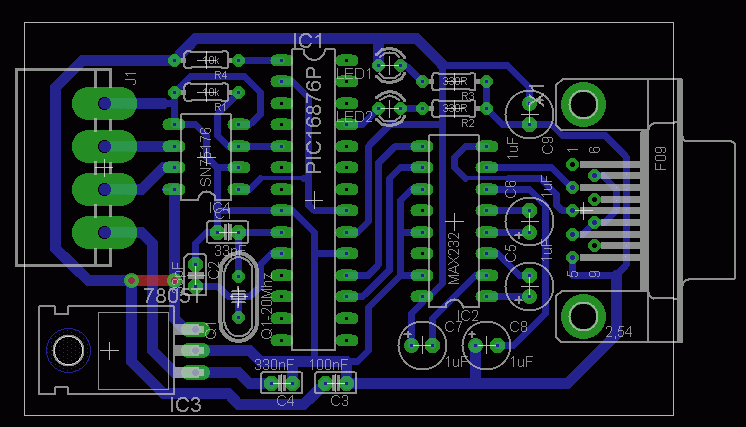
    Tak wiec nie zrozumielismy sie ... zrobilem sobie interface do logowania szyny VAN ale nie jest on na REMQ tylko na ukladach SN75176 MAX232 i Mikrokontrolerze PIC16F876. znalazlem na francuskim forum jakis schemat, na jego podstawie zrobilem plytke. pozniej dostalem zrodla do tego kontrolera

    AMIS 0253 REMQ. Czy ktoś ma notę lub informacje dotyczące układu?

    znalazlem tez oprogramowanie niby do tego interfejsu, ale cos nie dziala :(

    VirtualDash VAN , po ktorym wnioskuje, ze uda sie na ukladzie SN75176 zlogowac wszystkie dane na szynie VAN poniewaz program rozpoznaje np predkosc, temperature zewn, spalanie chwilowe, spalanie srednie, kontrolki takie jak , swiatla krotkie, dlugie, kierunkowskazy itd.

    AMIS 0253 REMQ. Czy ktoś ma notę lub informacje dotyczące układu?

    niestety to mi nie dziala, a szukalem na necie programu VAN Analizer i nie moge go znalezc, moze go posiadasz ???
    oto screen tego programu.

    AMIS 0253 REMQ. Czy ktoś ma notę lub informacje dotyczące układu?

    pozdrawiam

    JohnCTN
  • #11 14193415
    rpal
    Poziom 27  
    Ten układ to co producent ma inną nazwę. namierzyłem przynajmniej trzech którzy go produkują i każdy po swojemu nazywa. Co chcesz się w jakieś BSI od peugeota albo citroena wgryzać?
  • #12 14193478
    artur.heise
    Poziom 27  
    W peugeota konkretnie - chcę zobaczyć "co w szynie piszczy" i może wpiąć swoją wersję wyświetlacza komunikatów - wygląda na to, że po VAN CONF kursują wszystkie dane, które widać zarówno na wyświetlaczu jak i liczniku.

    Zmieniałem radio, więc potencjalnego dawcę układu teoretycznie mam. :)
  • #13 14196272
    tomj7
    Poziom 19  
    Tak, potwierdzam, kiedyś badałem ten temat. Wyświetlacz tylko służy do wyświetlania, a dane otrzymuje z BSI i z radia. Chyba nawet w czystym ASCI latają z tego co pamiętam.
    Próbowałem zmusić REMQ do współpracy z ATmegą przez TSS461x, komunikacja po SPI była, testowałem różne wersje konfiguracji, ustawiałem filtry, ale ciągle zgłaszał problemy warstwy sprzętowej i temat udał.

    Udało się zlogować magistrale VAN za pomocą PICa i SN75176, w tym kierunku proponowałbym iść.
    Jaki wyświetlacz tam chcesz umieścić ?
  • #14 14196307
    artur.heise
    Poziom 27  
    Wyświetlacz służy nie tylko do wyświetlania - przesyła komendy sterujące radiem, bo pilota radia masz wpiętego w wyświetlacz w przypadku semi-mux (w pełnym multipleksie komendy wysyła COM2000).

    AMIS 0253 REMQ. Czy ktoś ma notę lub informacje dotyczące układu?

    W czystym ascii to niezupełnie: http://graham.auld.me.uk/projects/vanbus/lineprotocol.html

    Wyświetlacz jeszcze nie sprecyzowany - zależy co wejdzie. :)

    SN75176 nie mam, a alcatelowy leży w radiu na półce. ;)
  • REKLAMA
  • #15 14211613
    rpal
    Poziom 27  
    Z tego co pamiętam to ten układ jest tym samym co TSS461C informacje na stronie Atmel-a. Tam są dwa układy, wersja ze sterowaniem równoległym i po SPI. Jak sobie kupisz jakieś BSI od PSA to możesz z niego wypatroszyć chyba ze 3 scalaki. Dawcą może być też wyświetlacz od radia albo jakieś radio ze starszych modeli np. z odtwarzaczem kasetowym. Schemat od radia masz na forum jeśli pogrzebiesz w moich postach od Clariona.
  • #16 14240360
    artur.heise
    Poziom 27  
    Znalazłem chwilę na rozebranie radia (Philips/VDO RB2-00). W środku siedzą REMQ Alcatela i TSS463 Atmela. :)
  • #17 14669602
    artur.heise
    Poziom 27  
    Dotarła do mnie nowa "zabawka" - interfejs pioneer CA-D-PI.030 - w środku trochę elementów, 2x PIC oraz duet TSS461C i REMX. Musze teraz zdobyć radio, które ma wyjście na pilota + sub-display, żeby zobaczyć jak to się sprawuje. Na dobrą sprawę pod względem zasady działania to jest to interfejs konwertujący IP-BUS <--> VAN.
REKLAMA