logo elektroda
logo elektroda
X
logo elektroda
REKLAMA
REKLAMA
Adblock/uBlockOrigin/AdGuard mogą powodować znikanie niektórych postów z powodu nowej reguły.

Przenośna ładowarka do iPod'a

mi_ma 21 Mar 2007 17:23 9218 10
REKLAMA
  • Przenośna ładowarka do iPod'a

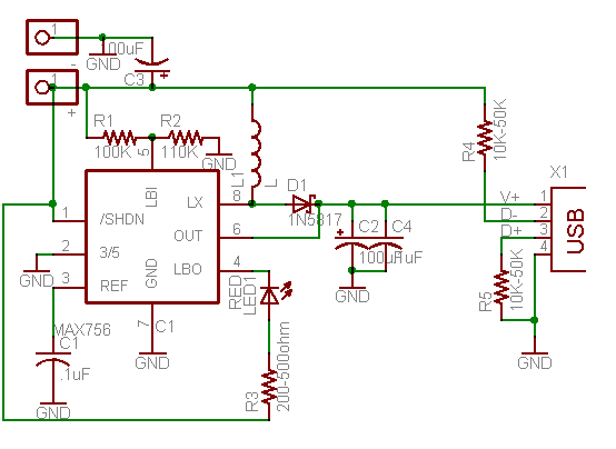
    Projekt pozwala zbudować przenośną ładowarkę na baterię. Jest to konstrukcja mała i prosta, ale za to bardzo wydajna i idealnie nadają się jako konstrukcją do samodzielnego zbudowania. urządzenie umożliwia ładowanie iPoda (lub innych odtwarzaczy mp3), kamer, telefonów komórkowych i innych urządzeń, które można ładować z portu USB. Układ ładowarki wykorzystuje tylko dwie baterie AA, przez co jest bardzo mały i możliwy do wbudowania w aluminiowe opakowanie po gumach do żucia. Sprzęt jest bardziej wydajny niż podobne ładowarki zasilane z baterii 9 V
    Można bez problemu użyć zamiast baterii AA akumulatorki tego typu.

    Przenośna ładowarka do iPod'aPrzenośna ładowarka do iPod'aPrzenośna ładowarka do iPod'a

    Konstrukcję testowano z:
    - iPod (nano/mini/photo/video/shuffle)
    - Blackberry
    - iPaq
    - LuxPro Tangent
    - Rio Carbon
    - Samsung T809
    - i innym...

    Przenośna ładowarka do iPod'aPrzenośna ładowarka do iPod'a
    Przenośna ładowarka do iPod'aPrzenośna ładowarka do iPod'a

    źródło http://store.makezine.com/ProductDetails.asp?ProductCode=MKMINTY


    Bardzo dokładny opis wykonania urządzenia ( łącznie z wykazem elementów) znajduje się tutaj http://www.ladyada.net/make/mintyboost/
    O autorze
    mi_ma
    Tłumacz Redaktor
    Offline 
    Specjalizuje się w: elektronika wojskowa
    mi_ma napisał 831 postów o ocenie 809. Mieszka w mieście Wrocław. Jest z nami od 2006 roku.
  • REKLAMA
  • #2 3704660
    Lashred
    Poziom 14  
    Fajne i przydatne. Chyba sobie zrobię taką (do komórki).
    I przy okazji jakaś szóstka z fizy się trafi. A mogę wiedzieć jaki był koszt (szacunkowo)? nie chciał bym wydawać dużo pieniędzy tym bardziej że mam akumulatorki AA.
  • REKLAMA
  • #4 3706819
    Łysacz
    Poziom 14  
    Witam. Z checia bym zrobil sobie taki uklad do swojego mp3. Tylko jedno pytanie gdzie mozna dostac ten uklad max756?? Czy pozostaje mi tylko zamowienie sampla??
  • REKLAMA
  • #5 3707770
    kinek81
    Poziom 13  
    Całkiem fajna sprawa - jako, że działa to z IpaQ'ami to pewnie sobie coś takiego zrobię :)
    A tu takie małe naprawdę NOOBOWSKIE pytanko - czy jeśli zamknie się to na stałe z akumulatorkami w środku jest jakiś sposób, by można było je ładować ??
  • REKLAMA
  • #7 3714166
    nikus666
    Poziom 12  
    widziałem kiedyś program o ogniwach i tam była ładowarka do telefonu w którą się normalnie wlewało alkohol i ogniwo dawało prąd jeżeli ktoś się z tym spotkał to proszę się pochwalić (barman setkę dla mojego kumpla samsunga :D )
  • #8 3715236
    majster_15
    Poziom 23  
    Paweł, te baterie raczej nie działały na wodny roztwór etanolu tylko na metanol bodajże ... wpisz w google baterie alkoholowe to powinieneś coś znaleść na ten temat. Było też coś poruszone na ten temat w książce Czerwińskiego "Akumulatory, baterie, ogniwa".


    Pozdrawiam, Mat.
  • #9 3716981
    Lashred
    Poziom 14  
    A tak co do tych akumulatorów na alkohol to są tez takie do których wlewa sie wodę i po kilku minutach są gotowe do użytku :) to dopiero bajer, kiedyś było o tym w Teleexpresie w każdym bądź razie niezłe te aku ;)
  • #10 3820155
    grolik
    Poziom 11  
    To nie są akumulatory ...
    To ogniwa paliwowe na metanol "Direct Methanol Fuel Cell" :-)

    Oj przydało by się takie cudeńko :-)

    Pozdrawiam

    Jarek Grolik
  • #11 3867205
    Konto nie istnieje
    Konto nie istnieje  
REKLAMA