Projekt przedstawia mikrofon stereo zintegrowany z małym wzmacniaczem. Jako obudowę wykorzystano tani piórnik metalowy (produkcji chińskiej, dostępny w każdym hipermarkecie czy sklepie papierniczym za niewielka cenę). Mikrofon był przez autora wykorzystany do projektu związanego z nagrywaniem dźwięków otoczenia.
Materiały:
- 2 tranzystory NPN BC548 (mogą być równie dobrze inne, o parametrach dobranych do potrzeb)
- Jedna wtyczka Jack Stereo
- Jeden przełącznik
- Mocowanie na 2 baterie AA
- 2 mikrofony pojemnościowe
- kawałek przezroczystego wężyka gumowego
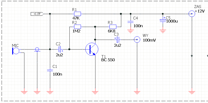
Sam wzmacniacz został wykonany na pająku. Schemat pojedynczego kanału i umieszczenia elementów przedstawiam na zdjęciach.
źródło http://www.instructables.com/id/EZ5VV035AXEV2Z4NZY?ALLSTEPS#
Fajne? Ranking DIY
