Oto projekt lampki zmieniającej kolroy w kształcie piramidy. Wykorzystuje ona czerwone, zielone i niebieskie diody LED. Najlepszy efekt widać w nocy gdy inne źródła światła są zgaszone. Zaletami są prosta konstrukcja i niska cena.
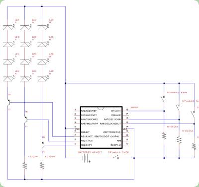
Ideą tego projektu było wykonanie go niskim kosztem z ogólnie dostępnych rzeczy. sama obudowa została wykonana z opakowania po czekoladkach ferrero rocher. Jako kontroler użyto PIC 16F628 (ściągnięte sample), rezystory i tranzystory pochodziły z odzysku. Najdroższe z całego projektu były LEDy. Użyto bardzo jasnych diod: czerwona: 3000 mcd, zielona: 4000 mcd, niebieska: 5000 mcd, Wszystkie o kącie świecenia 25 stopni. Oprócz tego zakupiono pojemnik na 4 baterie AAA pozwalające świecić bez przerwy przez około 10h.


źródło http://tobe.nimio.info/rgb_mood_light.php
Fajne? Ranking DIY