Witam.
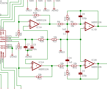
Mam filtr zbudowany w oparciu o wyliczenia z programu FilterPro, 4-go rzędu, przenosi sygnały do 10kHz, zbudowany na wzacniaczu LM224.
Obserwując oscyloskopem przebiegi na wejsciu i wyjsciu widać że zygnał powyżej 10kHz jest tłumiony można by być zadowolonym, niestety sygnał na wyjściu jest mocno zaszumiony.
Powiem obrazowo, jeśli sygnał wejściowy ma grubość jednego piksela na moim oscyloskopie to wyjściowy ma już grubość 6 pikseli.
Nie mam pojęcia dlaczego tak się dzieje, nie sądze żeby to była wina wzmacniacza operacyjnego bo na tych samych układach mam zrobione wzmacniacze sygnału i nie miałem takich problemów. Układ zmontowałem na małej płytce z elementów SMD. Z takim filtrem nie mam co marzyć o analizie FFT którą chce przeprowadzić.
Możecie coś poradzić na ten problem??
Pozdrawiam.
Mam filtr zbudowany w oparciu o wyliczenia z programu FilterPro, 4-go rzędu, przenosi sygnały do 10kHz, zbudowany na wzacniaczu LM224.
Obserwując oscyloskopem przebiegi na wejsciu i wyjsciu widać że zygnał powyżej 10kHz jest tłumiony można by być zadowolonym, niestety sygnał na wyjściu jest mocno zaszumiony.
Powiem obrazowo, jeśli sygnał wejściowy ma grubość jednego piksela na moim oscyloskopie to wyjściowy ma już grubość 6 pikseli.
Nie mam pojęcia dlaczego tak się dzieje, nie sądze żeby to była wina wzmacniacza operacyjnego bo na tych samych układach mam zrobione wzmacniacze sygnału i nie miałem takich problemów. Układ zmontowałem na małej płytce z elementów SMD. Z takim filtrem nie mam co marzyć o analizie FFT którą chce przeprowadzić.
Możecie coś poradzić na ten problem??
Pozdrawiam.
