Witam!!
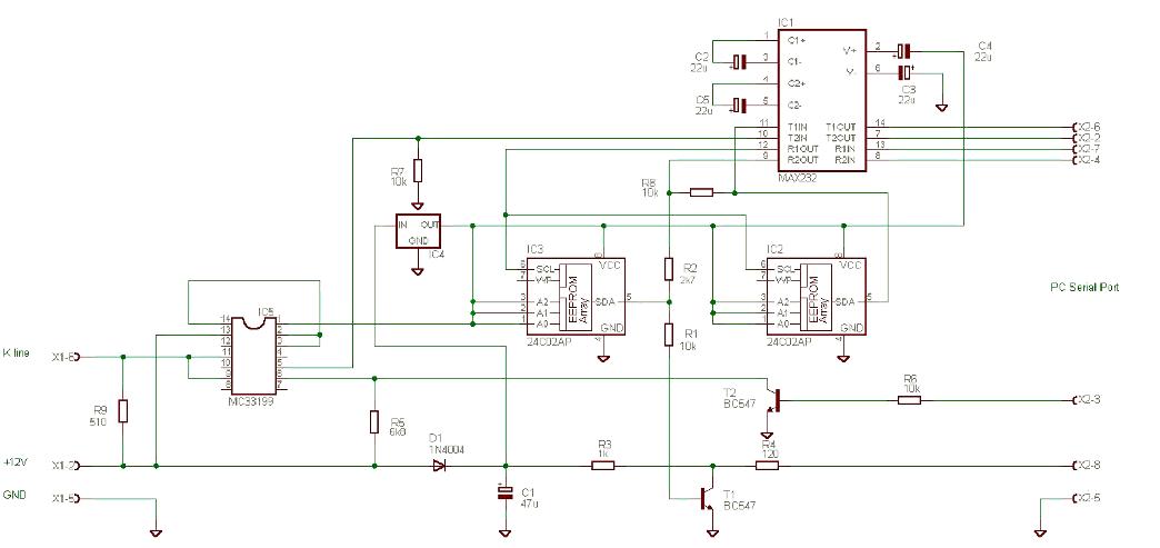
Szukam schematu interfejsu z którym będzie działał Vag Eeprom Programmer, czyli schematu fejsa z pojedynczą linią K. Większość z tych dostęponych na necie jest na max323 - czy ktoś dysponuje schematem na MC33199??
Byćmoże na forum gdzieś leży i mogłem przeoczyć za co przepraszam.
Szukam schematu interfejsu z którym będzie działał Vag Eeprom Programmer, czyli schematu fejsa z pojedynczą linią K. Większość z tych dostęponych na necie jest na max323 - czy ktoś dysponuje schematem na MC33199??
Byćmoże na forum gdzieś leży i mogłem przeoczyć za co przepraszam.