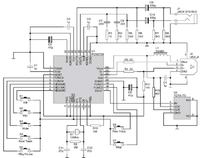
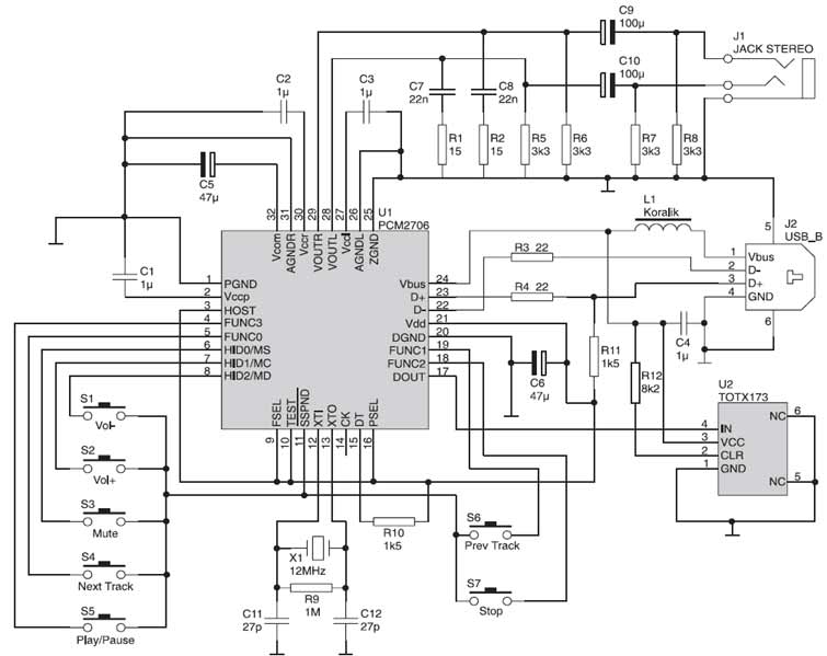
Poniżej dość dobry projekt karty dźwiękowej (np. do korzystania ze słuchawek) podłączanej do komputera przez USB. Wykorzystuje ona chip PCM2706 (dostępny za cenę około 10zł). Jest to 16-bitowy konwerter cyfrowo analogowy wyposażony w wyjścia stereo i wyjście cyfrowe S/PDIF. PCM2706 ma wbudowany interface dla wejść USB 1.0 i USB 2.0 i jest zasilany bezpośrednio z portu USB. Jest to urządzenie typu plug-and-play nie wymagające, żadnych dodatkowych sterowników pod Windows XP.
Ponadto chip umożliwia wykorzystanie dodatkowych siedmiu funkcji z użyciem przycisków (regulacja głośności, odtwórz, stop, następna/poprzednia ścieżka itp. Funkcje także nie wymagają żadnego dodatkowego oprogramowania i sterowników.
źródło http://electronics-diy.com/PCM2706_USB_Soundcard.php
Fajne? Ranking DIY