logo elektroda
logo elektroda
X
logo elektroda
REKLAMA
REKLAMA
Adblock/uBlockOrigin/AdGuard mogą powodować znikanie niektórych postów z powodu nowej reguły.

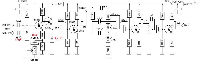
Preamp gitarowy Janka. Różne elementy. Warto robić?

Joker2 10 Kwi 2007 17:48 2259 2
REKLAMA
  • #1 3773574
    Joker2
    Poziom 23  
    Mam kilka pytań odnośnie preampa gitarowego:
    1. Między schematem ideowym a płytką jest kilka równic w wartościach elementów. Zaznaczyłem na schemacie na czerwono.
    Preamp gitarowy Janka. Różne elementy. Warto robić?
    Zbudować układ z wartościami części podanymi na schemacie czy wzorze płytki?
    2. Czy ten preamp nadaje się do gitary elektro-akustycznej (przystawka EQ 505)? Próbowałem od razu na końcówkę (LM3886T) ale jest niezbyt głośno, więc chce wzmocnić.
    3. Czy warto go zrobić z tego schematu, czy lepiej coś na wzmacniaczach operacyjnych?

    Z góry dziękuje za pomoc.
  • REKLAMA
  • Pomocny post
    #2 3773585
    ravmar
    Poziom 22  
    Wydaje mi się że z tym co jest na schemacie, ale może jeszcze ktoś sie wypowie na ten temat
  • #3 3779171
    Joker2
    Poziom 23  
    W zasadzie to z tymi częściami mogę pokombinować, głównie chodzi mi o to czy ten układ nadaje się do gitary elektro-akustycznej. Być może trzeba coś dadać na wejściu...
REKLAMA