logo elektroda
logo elektroda
X
logo elektroda
REKLAMA
REKLAMA
Adblock/uBlockOrigin/AdGuard mogą powodować znikanie niektórych postów z powodu nowej reguły.

Trafo wyjściowe do wzm lampowego na el34

mariuszdemb 29 Kwi 2007 23:03 1893 1
REKLAMA
  • #1 3833691
    mariuszdemb
    Poziom 2  
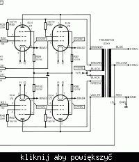
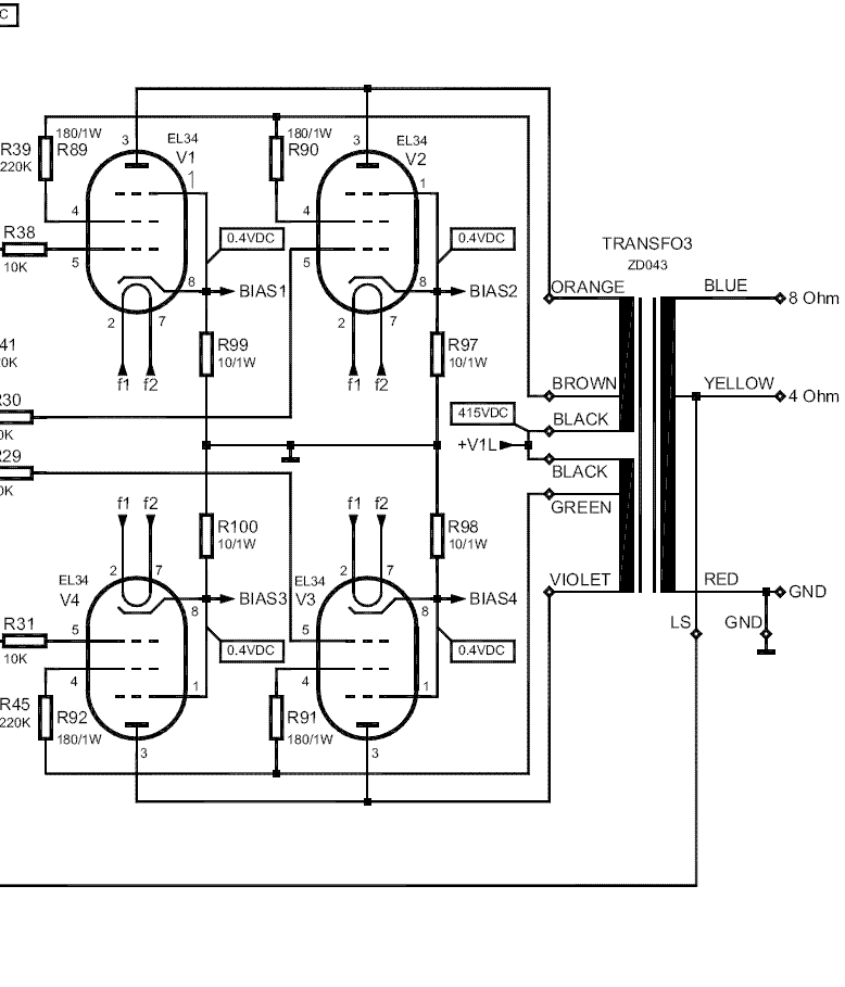
    Postanowiłem zbudować wzmacniacz zaprezentowany na stronie http://www.angelfire.com/electronic/funwithtubes/Amp-EL34_UL.html Mam prawie wszystkie elementy oprócz trafa wyjściowego i sieciowego. trafo sieciowe bez problemu obliczę i nawinę sam, jednak brakuje mi wiedzy na temat transformatorów audio. Najprostszym rozwiązaniem byłoby kupno gotowego trafa uzytego przez konstruktora tego wzmaka, wolałbym jednak zaprojektować i wykonać go samodzielnie. Dodatkowo chciałbym dodać dodatkowe uzwojenie wtórne dopasowane do słuchawek. Czym różniłby się ten transformator od tego użytego w kicie Velleman k4040? Załączam fragmenty obydwu schematów.

    Angelfire

    Trafo wyjściowe do wzm lampowego na el34

    velleman k4040

    Trafo wyjściowe do wzm lampowego na el34

    Z góry dzięki za wszelką pomoc.
  • REKLAMA
  • #2 3845013
    pan_kotek
    Poziom 20  
    mariuszdemb napisał:

    Dodatkowo chciałbym dodać dodatkowe uzwojenie wtórne dopasowane do słuchawek.


    To nie trudne (musiasz znać impedancje słuchawek)ale po co ,szkoda pracy 4 lamp do wysterowania 0.5 watowych słuchawek,lepiej dodać jeden stopień (wtórnik emiterowy).

    Cytat:

    Czym różniłby się ten transformator od tego użytego w kicie Velleman k4040?

    prawdopodobnie ceną(niższą),jeśli zastosujesz mnogość sekcji i toroid to pewnie uzyskasz większe pasmo przenoszenia i lepszą liniowość.

    Poszukaj programu "amatorskie wzmacniacze lampowe"
REKLAMA