logo elektroda
logo elektroda
X
logo elektroda
Adblock/uBlockOrigin/AdGuard mogą powodować znikanie niektórych postów z powodu nowej reguły.

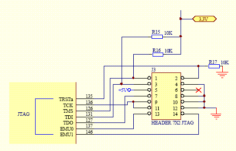
złącze JTAG do procesora DSP

ziobroo 12 Cze 2007 16:26 3996 8
  • #1 3977447
    ziobroo
    Poziom 12  
    Czy ktoś mógłby mnie upewnić, czy dobrze podłączyłem złącze do programowania przez JTAG.
    Chodzi o procesor TMS320F2812

    złącze JTAG do procesora DSP

    Dzięki z góry
  • #2 4026898
    coberr
    Poziom 20  
    hmm -kolejnośc wyprowadzen wydaje sie byc poprawna.
    niepoprawne natomiast wydają ie byc podłączenia rezystorow 10k.
    dwa powinny być na emu0 emu1.
    nie wiem jak z pinem TRST i tym rezystorem do masy.
    wydaje mnie sie tez ze Twoje VCC to nie powinno byc 5V a 3,3V - jako że wyjścia I/O TMS320F28xx pracują wlasnie w tym standardzie a emulator JTAGpowinien jakos rozpoznac napięcie zasilania systemu. Jesli się mylę - niech mnie ktoś poprawi
  • #3 4028893
    ziobroo
    Poziom 12  
    coberr napisał:
    hmm -kolejnośc wyprowadzen wydaje sie byc poprawna.
    niepoprawne natomiast wydają ie byc podłączenia rezystorow 10k.
    dwa powinny być na emu0 emu1.
    nie wiem jak z pinem TRST i tym rezystorem do masy.
    wydaje mnie sie tez ze Twoje VCC to nie powinno byc 5V a 3,3V - jako że wyjścia I/O TMS320F28xx pracują wlasnie w tym standardzie a emulator JTAGpowinien jakos rozpoznac napięcie zasilania systemu. Jesli się mylę - niech mnie ktoś poprawi


    Rzeczywiście znalazłem rozwiązanie podobne do tego o którym piszesz.
    Ja po prostu sugerowałem się schematem, który znalazłem na 38 stronie dokumentacji starter kita Spectrum Digital http://c2000.spectrumdigital.com/ezf2812/docs/ezf2812_techref.pdf

    Problem w tym, że tutaj jest schemat razem z Embadded PP JTAG Controllerem. I wyjścia do złącza JTAG są podłączone bezpośrednio z tego kontrolera. Ja jego nie używam i jak widać chciałem bezpośrednio do procesora się podłączyć.
    Jednak rozumiem, że połączenia muszą w takim wypadku inaczej wyglądać. Zgadzam się co do rezystorów podciągających na EMU1 i EMU0. Co do reszty mam wątpliwości jednak teraz.

    Czy np. napięcie Vcc to na pewno ma być to 3,3 V ??
  • Pomocny post
    #4 4029031
    shg
    Poziom 35  
    TRST na pewno ma być do masy.
    Zasilanie ma być takie, jak napięcie I/O układu.
    Na mojej (nieskończonej jeszcze) płytce testowej pod ARMa mam TDI, TDO, TMS i TCK podciągniete do plusa, a ten fragment o ile się nie mylę jest żywcem skopiowany ze schematu płytki testowej Atmela.
    Zasilanie mam połączone z napięciem I/O tj. 3.3V
  • #5 4029527
    ziobroo
    Poziom 12  
    shg napisał:
    TRST na pewno ma być do masy.
    Zasilanie ma być takie, jak napięcie I/O układu.
    Na mojej (nieskończonej jeszcze) płytce testowej pod ARMa mam TDI, TDO, TMS i TCK podciągniete do plusa, a ten fragment o ile się nie mylę jest żywcem skopiowany ze schematu płytki testowej Atmela.
    Zasilanie mam połączone z napięciem I/O tj. 3.3V


    Do plusa to znaczy, że do +3.3V przez rezystor??(10K albo 4,7K na przykład) tak?
    Czyli 6 sygnałów z rezystorami podciągającymi (EMU0, EMU1, TDI, TDO, TMS, TCK) ?? Vcc =3,3V, TRST do masy ?
    Mam jeszcze pytanie odnośnie pinu nr 6 na złączu JTAG. Czasami pozostawia się go nie podłączonego, a innym razem zwiera się go do masy. Od czego to zależy?

    Pozdrawiam
  • Pomocny post
    #6 4029799
    coberr
    Poziom 20  
    tak - tutaj będziesz wszytsko podciągał do szyny 3,3V bo takie masz napięcie systemowe I/O.
    i tak- podciągnięte przez rezystory 10k do 3,3V będziesz miał:

    EMU0
    EMU1

    faktycznie :) :
    TMS
    TDI

    do masy (10k):

    TRST

    i powinno być o.k. :)

    w przypadku SPECTRUM DIGITAL i innych firm produkujących emulatory dla procesorów TMS320F24x/ LF24XX/ F28xx - pin szósty jest to klucz uniemozliwiający niepoprawne włozenie wtyku JTAG do zlącza na płytce. Wtyk rowniez posiada zaślepke na tym pinie.

    koniec wykładu :)
  • #7 4029967
    ziobroo
    Poziom 12  
    Wiem, że mogę się wydawać upierdliwy :)
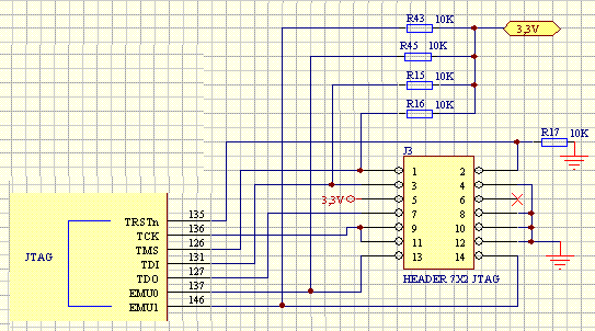
    Dla pewności... czy poniższy schemat zadziała??
    Sorry, że tak męczę... ale dużo kasy będzie kosztować mnie ta płytka więc staram się upewnić wszystkiego.

    Rozumiem, że TDO i TCK nie muszę wyposażać w rezystory podciągające??
    Bo tak wnioskuję z ostatniej wypowiedzi
    Ale oczywiście lepiej będzie jak takowe przewidzę w projekcie?
    A może to zależy od tego o czym czytałem w pewnym dokumencie TI, ze odległość JTAGA od procesora nie powinna być dla tego przypadku większa niż 6 cali?
    złącze JTAG do procesora DSP

    Pozdrawiam
  • Pomocny post
    #8 4043599
    coberr
    Poziom 20  
    wydaje sie to byc poprawne.
    miejsce na dodatkowe trezystory zawsze mozesz przewidziec na płytce i poprostu ich nie wlutowac pozniej.

    przewaznie długosc przewodu laczącego procesor z emulatorem nie powinna przekraczać 6 (czy 7 -nie pamietam) cali. gniazdo na płytce możliwie jak najblizej procka - zawsze tak projektuję.

    nie miałem do czynienia z prockami F28xx - sam siedze raczej w F24x/240x ale raczej wszystko powinno byc chyba o.k.
  • #9 4974520
    Chyllus
    Poziom 17  
    A ja mam pytanie odnośnie złącza do JTAG - czy istnieje jakieś uniwersalne złącze? Bo spotykam się z 10, 14, a nawet 20 pinowymi? Jakie wybrać aby nie mieć banalnych problemów ze zwykłą wtyczką?
REKLAMA