logo elektroda
logo elektroda
X
logo elektroda
REKLAMA
REKLAMA
Adblock/uBlockOrigin/AdGuard mogą powodować znikanie niektórych postów z powodu nowej reguły.

Cobra 19 dx i mikrofon pojemnoścowy

krzywdas 19 Cze 2007 18:46 5331 10
REKLAMA
  • #1 4000319
    krzywdas
    Poziom 10  
    Potrzebuje bez większych ingerencji w radio wymienić mikrofon na pojemnoścówke.Jak dorobć zasilanie tego mic.?
  • REKLAMA
  • REKLAMA
  • #3 4000500
    krzywdas
    Poziom 10  
    Szukalem.I nie mogę znależć
  • Pomocny post
    #4 4000611
    SP5ANJ
    Spoczywaj w Pokoju
    To może innaczej.

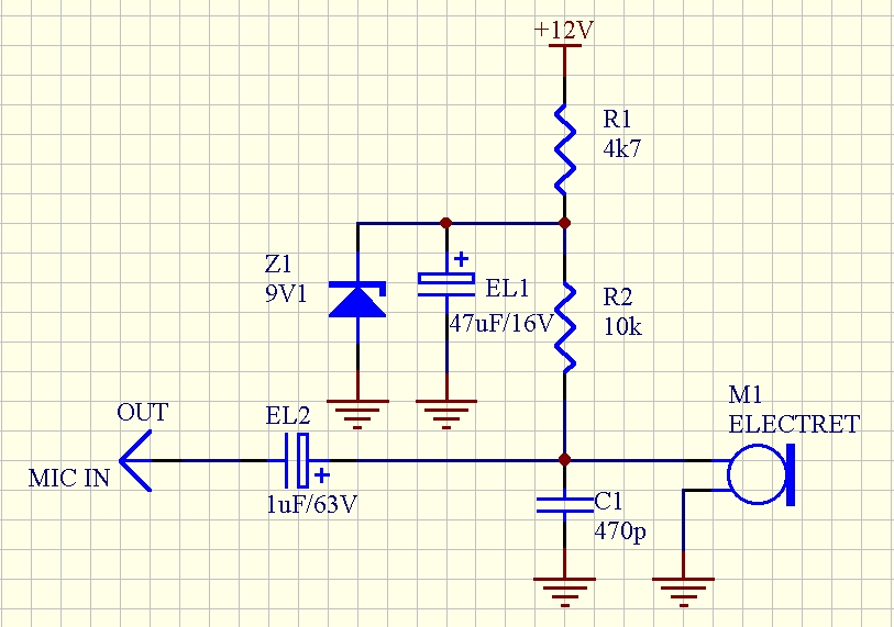
    Każdy mikrofon dynamiczny nie potrzebuje zasilania , ponieważ jego "napięcie zmienne" z jego membrany ma poziom około od 100mV do 500mV sygnału.
    Jeżeli chcesz podłączyć mikrofon pojemnościowy (elektrodowy) to musisz zasilić go napięciem od 3V do 24V.
    Zasilanie należy podać przez opornik szeregowy (przy 3V około 500Ω, przy 9V około 1,5kΩ, przy 14V około 3kΩ, przy 24V około 10kΩ).

    Napięcie to możesz pobrać z gniazda mikrofonowego (jeżeli tam jest) albo zasilić to ze zwyczajnej baterii (najlepiej 6F22 czyli 9V).

    Pamiętaj ,że z punktu podłączenia (szeregowego) pomiędzy zasilaniem (czyli opornikiem) a mikrofonem , w stosunku do kabelka mikrofonowego z radia musisz podać/zainstalować kondensator oddzielający napięcie stałe (zasilanie mikr.) a wejściem na radio przez kondensator o pojemności około od 100nF do 10µF na napiecie do 16V.

    Pozdrawiam.
  • #5 4000879
    sq6ade
    Poziom 40  
    Mam troche inną praktykę ale sprawdzoną wielokrotnie.
    Układ można zasilić wprost z zasilania CB 12V lub z 8V stabilizatora wewnętrznego który jest prawie w każdym CB - wtedy diodę zenera można pominąć i zmniejszyć wartość R1 do 1k.
    Zmieniając wartość EL2 można dostosować zawartość niskich tonów w sygnale z mikrofonu.
    Cobra 19 dx i mikrofon pojemnoścowy
  • #6 4140826
    radjank
    Poziom 11  
    Na płycie Cobry 19DX4 jest miejsce na wlutowanie tylko i wyłącznie rezystora do zasilania elektreta - producent to przewidział i najlepiej będzie właśnie to wykorzystać. Wnikliwi jak polecą przewodem modulacyjnym od gniazda na płytę główną to znajdą - po co wyważać drzwi już otwarte?
  • REKLAMA
  • #7 4141315
    radjank
    Poziom 11  
    piomich napisał:
    Witaj radjank
    A czy jesteś w stanie sprecyzować jaka miała by być wartość tego rezystorka, który trzeba tylko wlutować w płytę główna radia COBRA 19 DX IV.
    Z gory dziękuje za pomoc.
    Pozdrowienia
    Piotr

    1kohm to będzie OK bo tam jest 5V, przy nadawaniu napięcie na wkładce elektretowej będzie wynosić ok. 2,5V
    Aby się sprecyzować to ów brakujący rezystor ma oznaczenie RM20 na płycie głównej.
  • REKLAMA
  • #9 4467349
    waldii1
    Poziom 11  
    Moja cobra 19dx4 z wkładką pojemnościową smiga aż miło, grunt to dobra i dobrze dostrojona antena. Powodzenia przy modernizacjach.
  • #10 4570434
    muzzyczek
    Poziom 12  
    waldii1 a ta płytka przy mikrofonie to jakieś wzmocnienie?
  • #11 4574814
    waldii1
    Poziom 11  
    tak ta płytka to wzmocnienie które kupiłem kiedyś od kolegi ale teraz tego nie mam i też jest bardzo dobrze z mic pojemnościowym. tylko trochę trzeba pokręcić tym prkiem bo modulacja przy niewielkich odległościach daje przestery. pozdrawiam Waldii
REKLAMA