logo elektroda
logo elektroda
X
logo elektroda
REKLAMA
REKLAMA
Adblock/uBlockOrigin/AdGuard mogą powodować znikanie niektórych postów z powodu nowej reguły.

Zestaw próżniowy do pompowania przyrządów elektronowych

AlekZ 04 Lip 2007 08:45 13033 17
REKLAMA
  • Zestaw próżniowy do pompowania przyrządów elektronowych
    Chciałbym zaprezentować tym razem mój układ prózniowy do pompowania przyrządów elektronowych (różnego rodzaju lamp) i innych przyrządów wymagajacych próżni rzędu 10^-6 Tr.

    W układzie pracują dwie pompy: obrotowa i dyfuzyjna.
    Schemat blokowy części próżniowej zestawu znajduje się w załączniku zp2006.jpg

    Pompa obrotowa pozwala pompować od ciśnienia atmosferycznego (ok. 760 Tr) do około 0,01 Tr. Jest to wystarczający poziom próżni wstępnej dla pompy dyfuzyjnej. Ciśnienie krytyczne tej ostatniej jest rzędu 0,25 Tr (powyżej tego ciśnienia pompa dyfuzyjna przestaje pracować).
    Pompa dyfuzyjna pozwala na uzyskanie ciśnienia 0,00001 Tr w czasie kiludziesięciu minut, zaś po kilku godzinach jest możliwe uzyskanie ciśnienia nawet 0,0000005 Tr.
    Typową charakterystykę pompowania przedstawia załącznik charakterystyka.jpg.Dalsze obnizenie ciśnienia można uzyskać przez zastosowanie pompy jonowo-sorpcyjnej.
    Jej zastosowanie razem z pompą dyfuzyjną jest jednak niepożądane.
    Jako pompa próżni wstępnej pracuje pompa 2002 BB Alcatela, o szybkości pompowania około 37 l/ min.
    Pompa dyfuzyjna jest typu PDO100, produkcji Unitra-Unima o szybkości pompowania 100l/s.

    Ze względu na znaczny koszt próżniomierzy próżni wstępnej jak i wysokiej byłem zmuszony wykonać je we własnym zakresie.
    Próżniomierz próżni wstępnej mierzy w zakresie 0,15 Tr-0,001 Tr, próżniomierz próżni wysokiej od 0,001 Tr do 0,000000001 Tr.

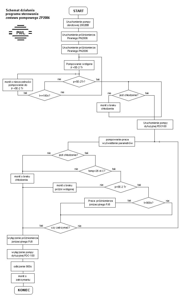
    Oddzielną kwestię stanowi sterowanie układu. Nie zastosowałem wprawdzie zaworów automatycznych, jednak blok sterowania czuwa nad właściwym poziomem próżni wstępnej oraz obiegioem chłodzenia, wymaganym przez pompę dyfuzyjną. Wymagało to także samodzielnego wykonania czujnika wody przepływajacej; temperaturę mierzy popularny DS18B20.
    Schemat działania bloku sterowania przedstawia rysunek sterowanie.jpg

    Fajne? Ranking DIY
    O autorze
    AlekZ
    Specjalista - lampy próżniowe
    Offline 
    Specjalizuje się w: technika próżniowa
    AlekZ napisał 2194 postów o ocenie 2595, pomógł 84 razy. Mieszka w mieście Marki. Jest z nami od 2003 roku.
  • REKLAMA
  • #2 4047635
    finos
    Poziom 14  
    To jest dopiero DIV. Mozesz powiedzieć coś o kosztach, domyslam sie ze wiele elementów posiadałęś lub sam zrobiłeś, ale chodzi mi o koszty w przyblizeniu, zebym wiedział czy stac mnie na budowe.
  • #3 4047796
    AlekZ
    Specjalista - lampy próżniowe
    Rzeczywiście, miałem pewną ilość złomu próżniowego, co zmniejszyło koszt tej inwestycji.
    Spróbuję jednak oszacować koszt przynajmniej części podzespołów.
    Nowa pompa obrotowa, dwustopniowa- około 500-900 zł
    Pompa dyfuzyjna -koszt trudny do oszacowania, gdyż małą trudno dostać na polskim rynku. Chyba, że budować we własnym zakresie z metalu lub szkła. Teoretycznie, złomową można dostać za kilkaset złotych. Jednak te, które pojawiały się na Allegro miały znaczną szybkość pompowania (PDO800, PDO2000).
    Jeśli chodzi o próżniomierze i blok sterowania, to sama elektronika wychodzi tanio. Liczmy 200-300 zł z obudowami.
    Drożej wypadną głowice. Trzeba liczyć po kilkaset złotych, choć głowicę próżni niskiej robiłem we własnym zakresie.
    Zawory można kupić od 150 zł za sztukę.
  • #4 4048404
    redart
    Poziom 23  
    Podziwiam dokonania autora. Nie dość, że sam w domowym zaciszu produkuje lampy, to i jeszcze sprzęt warsztatowy wykonał we własnym zakresie. Gratuluję wiedzy - dla mnie to czarna magia...
    Cytat:

    Ze względu na znaczny koszt próżniomierzy próżni wstępnej jak i wysokiej byłem zmuszony wykonać je we własnym zakresie.

    Jaki element pomiarowy wykorzystujesz w tych przyrządach? Rozumiem, że to jakieś czujniki podciśnienia - ale jakie?
    Pzdr.
  • #5 4048853
    CMS
    Administrator HydePark
    Mimo że to absolutnie nie moja branża to po raz kolejny (a rzadko się tu wypowiadam) MUSZE ZŁOŻYĆ GRATULACJE Alkowi.

    Człowieku ty sie marnujesz na tej planecie, powineneś spróbwać na jakiejś innej zacząć wszystko od początku :)

    A tak na poważnie to znowu mnie rozwaliłeś.
  • REKLAMA
  • #6 4049171
    AlekZ
    Specjalista - lampy próżniowe
    W próżniomierzu próżni niskiej stosuję głowicę Piraniego swoej konstrukcji. Jest to w zasadzie drut oporowy umieszczony w próżni.

    W próżniomierzu próżni wysokiej pracuje sonda jonizacyjna typu Bayarda -Alperta SJW2M/S produkcji Unitra-OBREP.

    Na życzenie zamieszczę fotografie.
  • REKLAMA
  • #7 4049317
    kam223
    Poziom 20  
    Jestem w wielkim szoku! Nic tylko pogratulować wiedzy, możliwości i chęci działania autorowi. Powoli stajesz się takim polskim "Teslą", lecz dziedzinie lamp próżniowych ;)
  • #8 4049617
    DevilToy
    Poziom 12  
    Coś wspaniałego!!! Każdy Twój projekt mnie zachwyca. AlekZ czy dobrze pamiętam jak na jakimś innym forum napisałeś że nie masz wykształcenia elektronicznego a elektronika to tylko hobby ???
  • REKLAMA
  • #9 4050060
    AlekZ
    Specjalista - lampy próżniowe
    Dziękuję za miłe słowa. Rzeczywiście, nie posiadam wykształcenia elektronicznego.
  • #10 4050115
    Błażej
    VIP Zasłużony dla elektroda
    To zdradź tajemnicę i pochwal się swoja wyuczoną profesją...
  • #11 4052611
    CRDReed
    Poziom 11  
    Czy w zastosowanej pompie dyfuzyjnej czynnik roboczy (pompujący) ma negatywne właściwości na parametry przyrządów elektrycznych.
    Pytanie jest motywowane tym że teoretycznie cześć czynnika pompującego miesza się z resztkami cząstek.
    Pochwalam bardzo ładnie przedstawiony schemat programu.
  • #12 4052724
    AlekZ
    Specjalista - lampy próżniowe
    Istotnie, istnieje zawsze strumień wsteczny par oleju. Można jednakże go znacznie ograniczyć. W tym celu w zestawie nad pompą znajduje się odrzutnik par oleju, chłodzony wodą (jest pierwszy w kolejności przed pompą dyfuzyjną). Właśnie ze względu na ograniczenie strumienia wstecznego blok streoania kontroluje, czy odrzutnik jest zasilany wystarczająco chłodną wodą (max. 26 stopni).

    Mimo tego, pewna ilość par przedostaje się do opróżnianej przestrzeni. Po długim czasie esploatacji objawia się to sladami sadzy w sondzie próżni wysokiej (rozkład oleju na gorącej katodzie sondy).
    Ze względu na wspomiany strumeiń wsteczny nie zaleca się pracy pompy jonowej z pompa dyfuzyjną. Współpraca taka byłaby jednak zupełnie dopuszczalna pod warunkeim zastosowania wymrażarki na ciekły azot, nad odrzutnikiem. Ten środek zapobiegawczy skutecznie eliminuje pary oleju.

    Należy dodać, że pompa dyfuzyjna umożliwia uzyskanie wysokiej próżni w sposób najtańszy. Obecnie w układach laboratoryjnych nie stosuje się praktycznie pomp dyfuzyjnych; wyparły je pompy turbomolekularne. Pompy turbomolekularne, jakkolwiek dają próżnię bezolejową są jednak kosztowne (raczej powyżej 10 000 zł).
  • #13 4053232
    mmgryc
    Poziom 22  
    AlekZ powiem tylko tyle że jestem pełen podziwu dla Twoich dokonań. Naprawdę zawsze warto rzucić okiem na Twoje konstrukcje. Szczeże mówiąc to też po przeczytaniu paru twoich postów uświadomiłem sobie jak lampy pracują i sa zbudowane.

    Pozdrawiam Maciek
  • #14 4688263
    AlekZ
    Specjalista - lampy próżniowe
    Ostatnio wprowadzoną modyfikacją była zmiana katod sondy z wolframowych na renowo-molibdenowe. Ta drobna modyfikacja zabezpiecza w dużym stopniu sondę przed uszkodzeniem w przypadku nagłego wdarcia się powietrza do aparatury. Takie wypadki są dość rzadkie, ale naprawa zajmuje potem nieco czasu.
    Dodatkową korzyścią ze stosowania katod Re-Mo jest jeszcze zmniejszenie potrzebnej mocy a co za tym idzie, także desorpcji gazów z samej sondy.
  • #15 4700546
    Kwazor
    Poziom 32  
    :arrow: Alek :

    Cytat:
    chłodzony wodą (jest pierwszy w kolejności przed pompą dyfuzyjną). Właśnie ze względu na ograniczenie strumienia wstecznego blok streoania kontroluje, czy odrzutnik jest zasilany wystarczająco chłodną wodą (max. 26 stopni).


    Czy nizsza temperatura wody ( czynnika ) wspomogła by odrzutnik oleju ?

    Bo jesli tak to mozna by zrobich chillera do wody i osiagac temperature o wiele niższą ...
  • #16 5295504
    mkot123
    Poziom 15  
    Również muszę przyznać, że jestem pod wielkim wrażeniem, ale z nieco innego powodu :-)

    Mam troszkę do czynienia z technologią UHV, ale zawsze była to dla mnie domena instytutów naukowych bądź przemysłu - innymi słowy organizacji ze znacznym zapleczem finansowym.
    Tutaj jednak widać jak bardzo się myliłem, co więcej - bardzo mnie to cieszy. Dobrze wiedzieć, że powiedzenie "dla chcącego nis trudnego" jest jak najbardziej prawdziwe :-)

    Też chciałbym mieć trochę "złomu próżniowego" jak to nazwałeś hahaha Sonda B-A, pompa dyfuzyjna, rotacyjna - no fajnie, ładny mi złom :-)

    Z takim sprzętem masz niesamowite możliwości. Dobrze by było jeszcze mieć możliwość manipulowania ciekłym szkłem, ale skoro ma to być aparatura to wytwarzania lamp itp. to rozumiem, że taką posiadasz.

    P.S. Chłodzenie ciekłym azotem to naprawdę prosta sprawa. Jedyny problem to Dewar, który spoooro kosztuje. Sam LN jest taki jak barszcz :-)
    Nie wiem jednak czy Twoja pompa jest przystosowana do LN, czy tylko do wody - to zmienia postać rzeczy.
  • #17 5299749
    AlekZ
    Specjalista - lampy próżniowe
    Pompa dyfuzyjna nie jest przystosowana do chłodzenia ciekłym azotem. Azotem mógłby być chłodzony dodatkowy odrzutnik, jednakże do moich celów nie jest to konieczne. Wyższe próżnie, nawet do 10^-10 Tr uzyskiwać mogę w układzie z pompą obrotową, jonowo-sorpcyjną i pompą turbomolekularną. Układ ten jest jeszcze dość prymitywny, ale myślę, że z czasem się to zmieni. Na razie stosowany jest sporadycznie, tylko do pompowania lamp specjalnych.
  • #18 5608936
    Mje3sław
    Poziom 14  
    W ostatnim numerze EDW widziałem opis nagrzewnicy indukcyjnej - powinna również się przydać przy produkcji lamp.
REKLAMA