Witam
Chciałbym zaprezentować wykonany przeze mnie programator do układów firmy ATMEL. Projekt został zaczerpnięty ze stronki
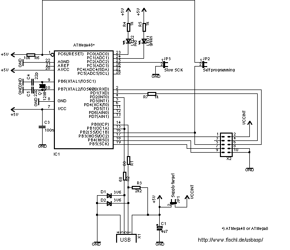
http://www.fischl.de/usbasp/
PCB wykonane u Barańskiego ( www.baranski.net.pl ). Niestety o potrzebie zastosowania zenerków na 3.6V dowiedziałem sie po wykonaniu PCB więc trzeba było dolutować je od spodu
W załączniku macie wszystko co potrzeba do zbudowania tego programatora :
-schemat
-PCB ( już z miejscem na zenerki)
-avrdude + graficzna nakładka AVR8_Burn-O-Mat
-giveio + instrukcja jak to zainstalować
-libusb0
Przy poprawnym zmontowaniu i zaprogramowaniu uP + fusy układ działa bez problemu i jeszcze mi sie nie zdarzyło jak narazie by wyskoczyły jakieś błędy w zapisie , odczycie albo weryfikacji
Obdowe wykonam po miesiącu bezawaryjnej pracy bo narazie nie wiadomo czy warto
Moderowany przez androot:Pierwsze zdjęcie trzeba wstawić na samym początku, zanim się cokolwiek napisze, używając "Załaduj zdjęcie". Wtedy pokaże się ono na stronie głównej!
Fajne? Ranking DIY

![Programator AVR na USB [usbasp] Programator AVR na USB [usbasp]](https://img460.imageshack.us/img460/2984/beztytu322ueq3.th.jpg)
![Programator AVR na USB [usbasp] Programator AVR na USB [usbasp]](https://obrazki.elektroda.pl/10_1183760803.png)