Chciałbym zrobic mini poradnik dla mnie i innych użytkowników KiCad'a
Właśnie zaczynam poznawać program i pewnych rzeczy nie moge przeskoczyć samodzielnie.
Reguły:
W pytaniach i odpowiedziach - początkujący/potrzebujący będą zadawać pytania a doświadczeni użytkownicy odpowadać
Istnieje button POMÓGŁ i będziemy go używać w stosunku do osób które nam pomogły!!
Pierwsze pytania:
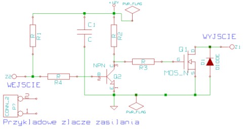
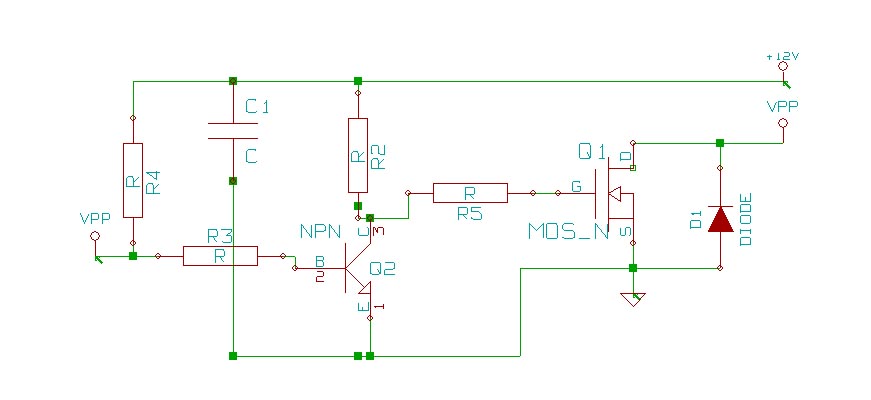
Dlaczego na załączonym schemacie wyskakują mi błędy przy zasilaniu?
Jak zaznaczyć na schemacie wejscie/wyjscie sygnału sterującego ja wstawiłem tu VPP ale to nie to (mam na mysli miejsce na wlutowanie kabla czy pinu - tak zeby przeniósł się na PCB - utworzyć własny element? bo nie umiem nic takiego znaleść)
Właśnie zaczynam poznawać program i pewnych rzeczy nie moge przeskoczyć samodzielnie.
Reguły:
W pytaniach i odpowiedziach - początkujący/potrzebujący będą zadawać pytania a doświadczeni użytkownicy odpowadać
Istnieje button POMÓGŁ i będziemy go używać w stosunku do osób które nam pomogły!!
Pierwsze pytania:
Dlaczego na załączonym schemacie wyskakują mi błędy przy zasilaniu?
Jak zaznaczyć na schemacie wejscie/wyjscie sygnału sterującego ja wstawiłem tu VPP ale to nie to (mam na mysli miejsce na wlutowanie kabla czy pinu - tak zeby przeniósł się na PCB - utworzyć własny element? bo nie umiem nic takiego znaleść)


