logo elektroda
logo elektroda
X
logo elektroda
REKLAMA
REKLAMA
Adblock/uBlockOrigin/AdGuard mogą powodować znikanie niektórych postów z powodu nowej reguły.

Alan42 podświetlanie. Jak odpalić LED na stałe?

teope 03 Sie 2007 23:40 2071 8
REKLAMA
  • #1 4144195
    teope
    Poziom 18  
    witajcie
    alan 42 - opcja podświetlania LCD działa tylko przez kilka sek od wciśnięcia przycisku (zjawisko normalne) - czy ktoś może podać gotową recepte na odpalanie LED na stałe??? Switcha zmostkować nie można bo inne nie będą działac...
    z pozdrowieniami
    t
  • REKLAMA
  • REKLAMA
  • #3 4144245
    teope
    Poziom 18  
    tak właśnie myślałem bo coś w tym stylu robiłem w alanie38 aby LEDowy wyswietlacz swiecił również na zaciągniętym SQ,
    czy wiesz który to tranzystor w a42?
  • REKLAMA
  • #4 4148323
    michał 76
    Poziom 18  
    Jeżeli dobrze pamiętam to jest to Q501. Sprawdź na wszelki wypadek. W załączniku załączam schemat. Pozdrawiam.
    Michał
    Załączniki:
  • #5 4149081
    teope
    Poziom 18  
    śliczne dzięki, jutro to sprawdze i napiszę
    pozdarwiam
  • #6 19415075
    pzl_gajowy
    Poziom 8  
    Przepraszam za odgrzebywanie staroci.

    Od paru lat używałem Alana 42 i aby mieć podświetlenie zrobiłem zwarcie emitera i kolektora na Q501. Jest to rozwiązanie, którego wadą jest ciągłe działanie podświetlenia nawet przy zasilaniu bateryjnym.
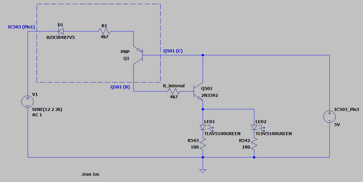
    W tym momencie Alan trafił na warsztat z powodu cyklicznych "stuków" w głośniku przy odbiorze i zastanawiałem się jak można zastąpić powyżej opisaną zworę czymś, co będzie włączać podświetlenie tylko podczas pracy w aucie. Jednocześnie chciałem pozostawić możliwość standardowego włączenia oświetlenia na 5 sekund przyciskiem. Poniżej załączam wersję koncepcyjną, której jeszcze nie testowałem.

    Alan42 podświetlanie. Jak odpalić LED na stałe?

    Wykresy napięcia zasilania V1 i prądu płynącego przez gałąź D1, R1 i emiter Q1
    Alan42 podświetlanie. Jak odpalić LED na stałe?

    Wykresy napięcia zasilania V1 i prądu płynącego przez emiter Q501
    Alan42 podświetlanie. Jak odpalić LED na stałe?

    Fizycznie układ stabilizatora IC503 znajduje się na tej samej płytce, na której znajduje się tranzystor Q501 sterujący diodami podświetlenia. Na układzie IC503 znajduje się napięcia zasilania. Problem polegał na włączeniu Q501 dla napięcia zasilania większego od 12,5 lub 13 V. Testowałem w LTSpice połączenie wejścia stabilizatora IC503 do bazy Q501 przez rezystor lub przez szeregowy układ rezystancji i diody Zenera, jednak taki układ ma zbyt małą stromość i nie wyłącza podświetlenia dla napięcia zasilania około 12 V (prąd emitera to około 6 mA).
    Dodałem więc tranzystor Q1. W układzie jak na schemacie dla diody Zenera 7V5 włączanie Q501 rozpoczyna się przy napięciu zasilania 12,84 V i dla 13,41 V przez emiter Q501 płynie prąd 13 mA. Całkowite otworzenie Q501 ma miejsce przy 13,76 V.
    Dioda 7V5 jest najbardziej optymalną. Dla R1 = 4k7 szczytowy prąd gałęzi D1, R1 emiter Q1 osiąga wartość 0,18 mA. Wartość tego rezystora nieznacznie wpływa na zachowanie układu, a jego głównym zadaniem jest ograniczenie prądu diody D1.

    Tak jak pisałem wcześniej układ jeszcze nie był testowany, więc ewentualne zmiany w swoich urządzeniach robicie na własną odpowiedzialność.
  • #7 19415535
    Hektar Zahle.r
    Poziom 30  
    Wystarczy zener na zasilaniu LED żeby się świeciło powyżej 12V, tj. zener pomiędzy C-E.
  • REKLAMA
  • #8 19415581
    pzl_gajowy
    Poziom 8  
    konkretnie jaką polecasz? Na kolektorze jest zawsze 5V, ponieważ jest on podłączony do wyjścia stabilizatora IC503.
  • #9 19416329
    Hektar Zahle.r
    Poziom 30  
    O to to trza inaczej. Pomyśle.
REKLAMA