logo elektroda
logo elektroda
X
logo elektroda
REKLAMA
REKLAMA
Adblock/uBlockOrigin/AdGuard mogą powodować znikanie niektórych postów z powodu nowej reguły.
REKLAMA
  • Zegar ciemniowy

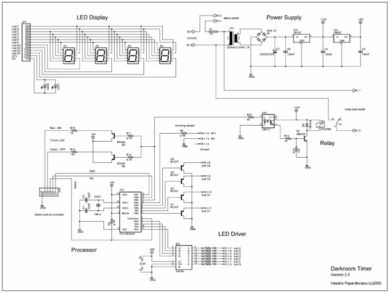
    Zadaniem zegara ciemniowego jest precyzyjna regulacja czasu działania lampy w powiększalniku. Pomimo, że coraz mniej jest amatorów fotografów, to takie urządzenie może jednak komuś się przyda.
    Urządzenie oparte jest na mikrokontrolerze PIC16F84AP. Pełen kod źródłowy dostępny jest w linkach poniżej. Odpowiedzialny jest on za zapalanie lampy w momencie rozpoczęcia odliczania i zgaszenie jej po czasie który upłynął. Urządzenie wyposażone jest w wyświetlacz segmentowy. Jest on dwukolorowy. W trybie gotowości czas wyświetlany jest zielonymi ledami, natomiast w momencie pracy czerwonymi.


    Schematy zamieszczam poniżej. Na stronie źródłowej można znaleźć pełen opis wszystkich połączeń na płytce a także wiele dodatkowych informacji przydatnych przy wykonywaniu projektu



    =============================================================
    =============================================================

    Zegar ciemniowyZegar ciemniowy



    Zegar ciemniowyZegar ciemniowy
    Zegar ciemniowy

    źródło http://www.electronics-lab.com/projects/oscillators_timers/019/index.html
    kod http://www.electronics-lab.com/projects/oscillators_timers/019/DarkroomTimer_Source.zip
    film http://www.electronics-lab.com/projects/oscillators_timers/019/DarkroomTimer%202.mov

    Fajne? Ranking DIY
    O autorze
    mi_ma
    Tłumacz Redaktor
    Offline 
    Specjalizuje się w: elektronika wojskowa
    mi_ma napisał 831 postów o ocenie 809. Mieszka w mieście Wrocław. Jest z nami od 2006 roku.
  • REKLAMA
  • #2 4192773
    foxik000000
    Poziom 29  
    Dodaj spacje po słowie "film", aby można było klikać w link :)
  • REKLAMA
  • #3 4192828
    don diego
    Poziom 32  
    Ciekawy projekt. Pracuję nad podobnym urządzeniem, ale z pojedynczym dwukolorowym wyświetlaczem i sterowaniem za pomocą pilota RC5.
  • REKLAMA
  • #4 4192961
    CMS
    Administrator HydePark
    Sztuka dla sztuki, raczej nie ma sensu czegoś takiego budować (pic - 10pln a gdzie reszta elementów) ponieważ 3kw programowalny włącznik można kupić za 15pln. Jest Jeszcze oczywiście satysfakcja.
  • #5 4194569
    silvvester
    Poziom 25  
    CMS napisał:
    Sztuka dla sztuki, raczej nie ma sensu czegoś takiego budować (pic - 10pln a gdzie reszta elementów) ponieważ 3kw programowalny włącznik można kupić za 15pln. Jest Jeszcze oczywiście satysfakcja.


    podaj link do zegara z rozdzielczością 1sek. lub 10sek. :)
    za 15zł
  • #6 4195197
    droid
    Poziom 13  
    Fajna rzecz tylko nie przydatna do niczego. Projekt ok 6/6 Pozdro
  • REKLAMA
  • #7 4195928
    DJ_KLIMA
    Poziom 22  
    Gdzie do ciemni ledy ?! Zajmowałem się fotografią przy monochromatycznych zdjęciach nie było problemu z diodami, ale przy obróbce zdjęć barwnych nawet za jasna czerwień diodek led powodowała dziwadła, nie mówiąc już o przewijaniu klisz na bęben - bo to się robi w całkowitej ciemności.

    Odradzam wyświetlacze led, a jak już chcecie je stosować to przez jakiś bardzo mocny filtr aby były ledwo - ale na tyle widoczne aby je odczytać :)

    Po za tym 6 za projekt :) 
  • #8 4195970
    Zbych034
    Poziom 39  
    Od kiedy przy ładowaniu filmu do koreksu stosuje się zegar ciemniowy?


    Używałem coś takiego i dodatkowo miałem tak podpiętą czerwoną żarówkę, że gasła jak pracował powiększalnik a zapalała się gdy powiększalnik się wyłączał. Ułatwiało to kadrowanie. Pozdrowienia dla osób które jeszcze samodzielnie robią zdjęcia. Mi został tylko sprzęt do fotografii czarno-białej :cry:
  • #9 4202136
    M.Konopka
    Poziom 13  
    Przy fotografii czarno-białej używałem samozrobionej lampy na żółtych ledach. Działała świetnie. Akurat papier jest nieczuły na to pasmo.
REKLAMA