Witam
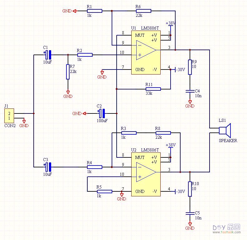
Potrzebuje sie dowiedzieć czy do subwoofera na STX 22-120-4ohm wystarczy wzmacniacz na LM3886 czy potrzeba zrobić go w mostku.
Potrzebuje sie dowiedzieć czy do subwoofera na STX 22-120-4ohm wystarczy wzmacniacz na LM3886 czy potrzeba zrobić go w mostku.
