logo elektroda
logo elektroda
X
logo elektroda
REKLAMA
REKLAMA
Adblock/uBlockOrigin/AdGuard mogą powodować znikanie niektórych postów z powodu nowej reguły.

Ładowarka (GPKB01GS) do akumulatorków nie działa

galeksiejuk 06 Wrz 2007 17:43 6873 5
REKLAMA
  • #1 4256830
    galeksiejuk
    Poziom 10  
    Witam, mam problem z ładowarką GP. Jest to model GPKB01GS. Jest to ładowarka samorozłączająca się gdy akumulatorki się naładują. Posiada ona dwa niezależne układy ładujące. Każdy składa się z 3 (chyba) tranzystorów bo to nie ma dokumentacji i kilku rezystorów.
    Diody wskazujące ładowanie nie świecą się.
    Układ zasilnia działa bo już sprawdzałem, jest tam napięcie 12V (nie wiem czy takie powinno być).
    Proszę o pomoc.
  • REKLAMA
  • #2 4270321
    galeksiejuk
    Poziom 10  
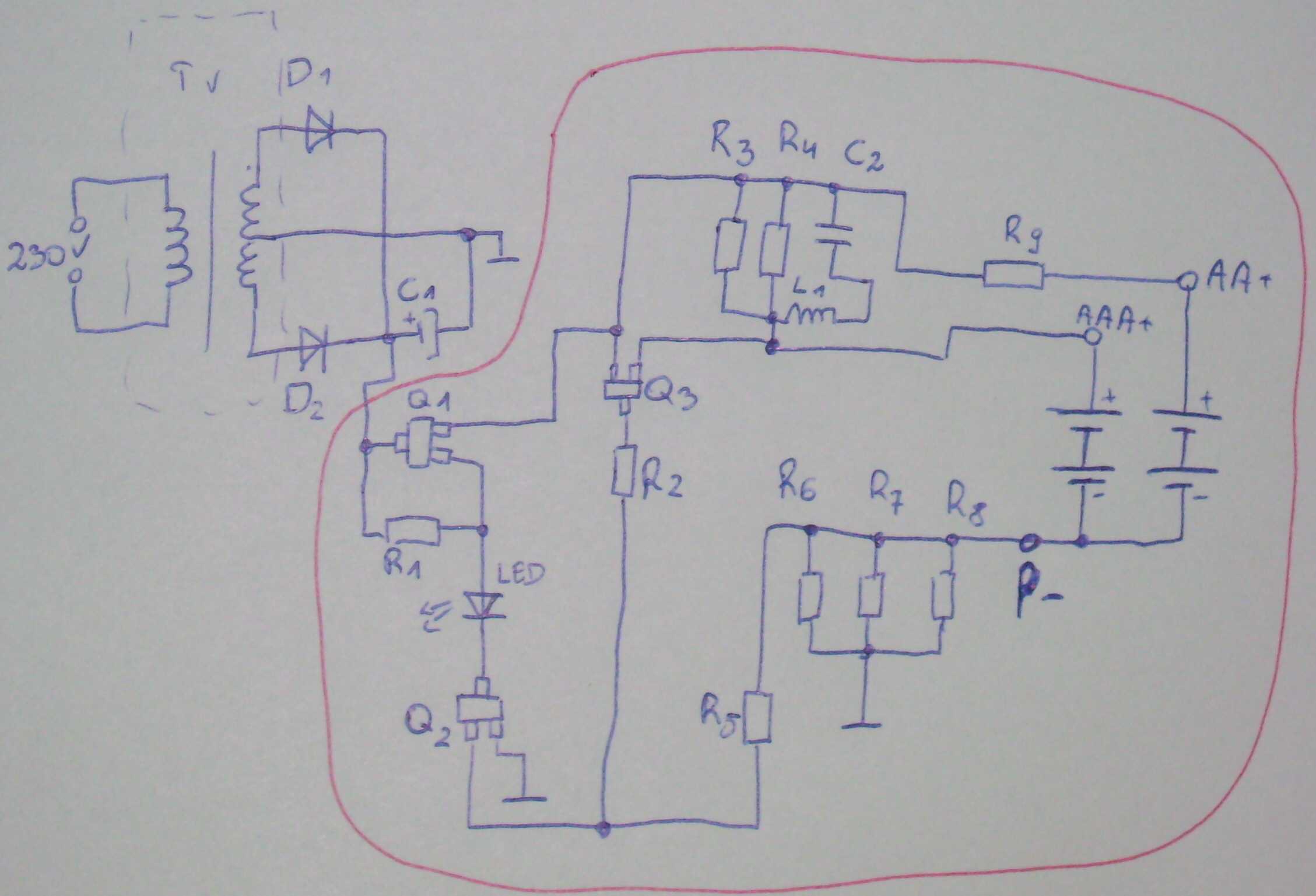
    Jeszcze raz przedstawię mój problem, ładowarka posiada dwa niezależne układy ładowania tzn. można niezależnie ładować dwie pary akumulatorków a w dodatku przeznaczona jest dla ich dwóch rodzajów AA i AAA (zwykłe paluszki i te mniejsze). Po włączeniu ładowarki i uprzednim załadowaniu akumulatorów powinna świecić się dioda LED do momentu aż się całkowicie naładują. W tej chwili dioda się nie świeci i brak procesu ładowania (to samo się dzieje dla drugiej połówki). Przedstawiam tutaj schemat elektryczny ładowarki, drugiej połowy nie rysowałem bo jest identyczna.

    D1, D2 - 1N4001

    myślę że to tranzystory ale nie znam ich, posiadają takie oznaczenia:
    Q1 - A6
    Q2 - HF
    Q3 - M6

    C1 - 330uF/16V
    C2 - brak oznaczenia

    Podaję oznaczenia z rezystorów
    R1 - 681
    R2, R4, R6, R7 - 150
    R3 - 910
    R8 - 470
    R9 - 2R2

    L1 - kilka zawijasów ścieżki na płytce


    Podejrzewam tutaj tranzystory tylko czemu obie połówki siadły w tym samym czasie???
  • REKLAMA
  • #3 7339640
    bilek25
    Poziom 11  
    jakie jest tam trafo, ktoś może wie?
  • REKLAMA
  • #4 7339721
    obsid
    Poziom 25  
    Przesyłam schemat tej ładowarki:

    Ładowarka (GPKB01GS) do akumulatorków nie działa

    Schemat pochodzi z rosyjskiego forum, więc np. napis +12B należy rozumieć jako +12V.

    Będzie może trochę łatwiej z identyfikacją / polaryzacją tranzystorów.
    Nieco zastanawiające jest, że nie działają obydwie sekcje. Czy nie ma przerwy np. w obwodzie masy?

    Sprawdź wszystkie tranzystory (nie zaszkodzi też rezystory, ale jest mało raczej prawdopodobne, aby uległy uszkodzeniu). Najbardziej podejrzany jest Q1 (i ewantualnie R1). W razie konieczności wymiany zastosuj w zasadzie jakikolwiek tranzystor bipolarny małej mocy o odpowiedniej (N-P-N lub P-N-P) polaryzacji.

    Zasilacz (transformator + mostek + kondensator) powinien dostarczać około 12V.

    Nawiasem mówiąc: czas ładowania pojedynczego ogniwa 1800-2000 mAh w tej ładowarce to kilkadziesiąt godzin (ok. 30-40 godzin).
  • REKLAMA
  • #5 7342061
    bilek25
    Poziom 11  
    obsid, chciałbym wykorzystać trafo do innych celów także byłem ciekaw ile może mieć V i A. pozdrawiam
  • #6 7346970
    dzimi
    Moderator
    Temat zamykam. Ostatnie posty nie mają związku z tematem głównym. Proszę założyć nowy temat w odpowiednim dziale.
REKLAMA