Jest to z pozoru zwykły stół 70x90cm.
Gdy jedna zechcemy cos na nim postawić okaże sie ze nie taki zwykły
Fotki: http://www.flickr.com/photos/jillianisaphotographer/tags/ledtable/
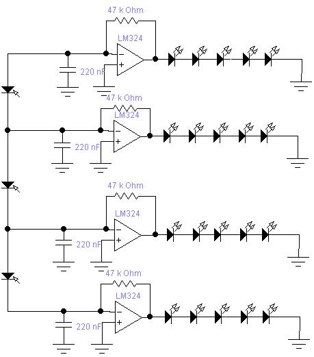
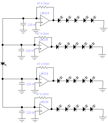
Jeden panel składa sie z 180 diod led superjasnych. Cały stół 480 led (lub 640 w wersji 8 panelowej)
Na stronie autorowi nie ma zbyt wiele szczegółów ponieważ jest to produkt komercyjny. Sprzedawany jest za ok. ~1000zl (sama elektronika).
Myślę ze elektroda mogła by zrobić nie komercyjny odpowiednik
100 led kosztuje 30zl (allegro)
PCB powiedzmy 20zl/1 panel
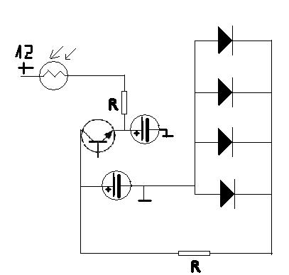
Nie wiem jaki siedzi tam układ ale wydaje mi sie ze to cos w stylu 4047
Myślę ze na tych fotkach:
http://www.flickr.com/photo_zoom.gne?id=503976073&size=o
http://www.flickr.com/photo_zoom.gne?id=503975953&size=o
było by możliwe rozpoznanie układu.
Wiec jeden panel to ok. 50-60zl.
6 paneli to 300zl
---
Źródło: Evil Mad Scientist Laboratories
Fajne? Ranking DIY




