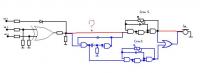
Dobra układzik jest prosty i pochodzi z PE 5/2001(to na czarno). Generuje niestety tylko jedną częstotliwość, a ja chciałbym otrzymać dwie. Dlatego wprowadziłem niewielkie zmiany (na niebiesko podłączyć a na czerwono przerwać). Teraz pytanie, czy to ma prawo działać?? i jakie wartości kondensatorów i rezystora w uniwibratorze dobrać aby dzwięk był mniejwięcej jak dzwonek do drzwi, ch odzi mi o przełączanie między generatorami 1 i 2 co ok.0,5s.

