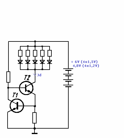
Witam
Dziś podzielne się schematem i wynikami z realizacji Lampki na białych diodach led ze stabilizacją prądu.
Nowa taka lampka (bez stabilizacji prądu) to koszt ok. 150 zł (np. na allegro) bo w sklepie na pewno jeszcze drożej.
Koszt mojej lampki był następujący:
- najtańsza lampka tradycyjna 4xR6 - na allegro 12 zł
- 5 x LED białe to 12 zł (5 x 2,4zł też na allegro)
- tranzystory + rezystory to ok. 6 zł.
Razem: 30 zł
Założenia projektowe sprawdziły się prawie w 100%.
Prąd ustawiony dla pojedynczej diody to 30 mA. Jest to wersja nie ekonomiczna, można zrobić lampkę gdzie prąd jest na poziomie 15 mA co dla białych LED daje już dobry efekt. Ja tym razem postawiłem na wydajność świecenia więc 30 mA/diodę co daje 150mA w sumie.
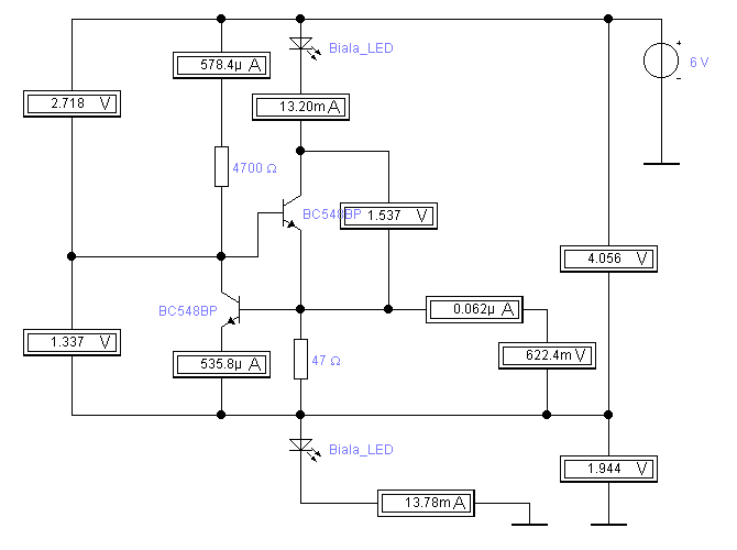
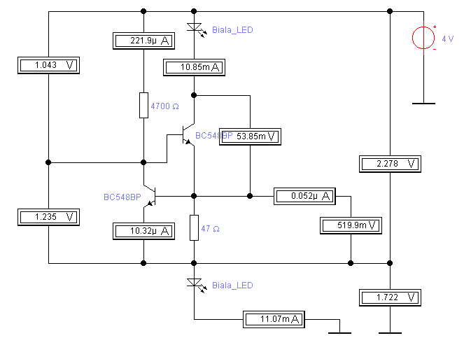
Nie robiłem zbyt wielu pomiarów po realizacji a tylko podstawowe:
* napięcie 5,8 V (lekko rozładowane baterie) prąd - 151 mA - IDEALNIE!
* napięcie 4,35 V (wyjąłem jedną baterie) - prąd 125 mA - JEST DOBRZE!
Można przypuszczać na podstawi powyższego że przy akumulatorach będzie też bardzo dobrze działać.
O co zadbałem:
- o w miarę wysokie wzmocnienie prądowe tranzystora: T2 - wybrałem z kilku o najwyższym hFE = 195.
UWAGA: BYŁ ZŁY PLIK SCHEMATU - TERAZ POPRAWIONY
Dziś podzielne się schematem i wynikami z realizacji Lampki na białych diodach led ze stabilizacją prądu.
Nowa taka lampka (bez stabilizacji prądu) to koszt ok. 150 zł (np. na allegro) bo w sklepie na pewno jeszcze drożej.
Koszt mojej lampki był następujący:
- najtańsza lampka tradycyjna 4xR6 - na allegro 12 zł
- 5 x LED białe to 12 zł (5 x 2,4zł też na allegro)
- tranzystory + rezystory to ok. 6 zł.
Razem: 30 zł
Założenia projektowe sprawdziły się prawie w 100%.
Prąd ustawiony dla pojedynczej diody to 30 mA. Jest to wersja nie ekonomiczna, można zrobić lampkę gdzie prąd jest na poziomie 15 mA co dla białych LED daje już dobry efekt. Ja tym razem postawiłem na wydajność świecenia więc 30 mA/diodę co daje 150mA w sumie.
Nie robiłem zbyt wielu pomiarów po realizacji a tylko podstawowe:
* napięcie 5,8 V (lekko rozładowane baterie) prąd - 151 mA - IDEALNIE!
* napięcie 4,35 V (wyjąłem jedną baterie) - prąd 125 mA - JEST DOBRZE!
Można przypuszczać na podstawi powyższego że przy akumulatorach będzie też bardzo dobrze działać.
O co zadbałem:
- o w miarę wysokie wzmocnienie prądowe tranzystora: T2 - wybrałem z kilku o najwyższym hFE = 195.
UWAGA: BYŁ ZŁY PLIK SCHEMATU - TERAZ POPRAWIONY
Fajne? Ranking DIY
