logo elektroda
logo elektroda
X
logo elektroda
REKLAMA
REKLAMA
Adblock/uBlockOrigin/AdGuard mogą powodować znikanie niektórych postów z powodu nowej reguły.

wasze rady na temat mojej skrzyni

crazy_88 24 Lis 2007 11:33 1068 7
REKLAMA
  • #1 4514731
    crazy_88
    Poziom 42  
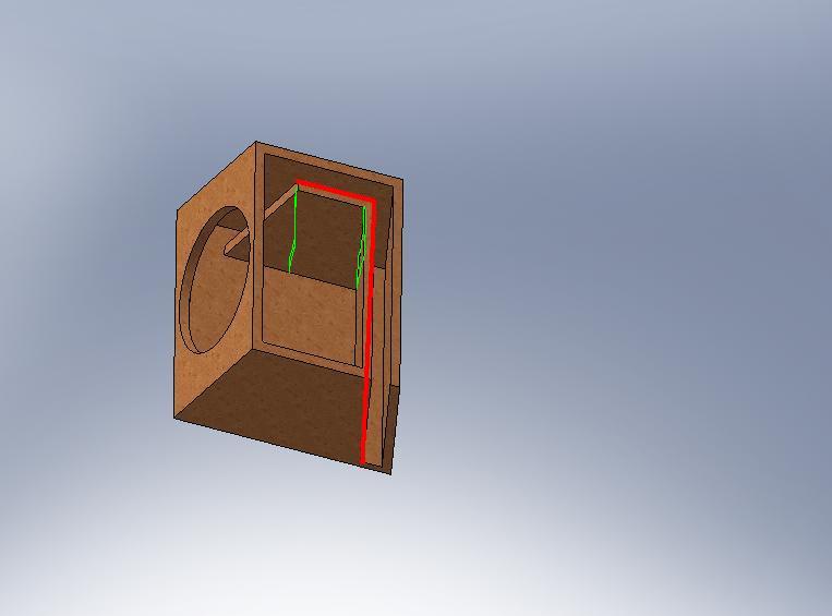
    Witam chcę zbudować skrzynkę z tylnią pochyloną ścianą z prostokątnym portem który też będzie pod kątem do tylniej ściany i teraz chciałbym żebyście mi podpowiedzieli jak mierzyć jego długość czy tak jak zaznaczyłem to na rysunku czerwoną linią?
  • REKLAMA
  • Pomocny post
    #2 4514760
    herbiasty
    Poziom 19  
    mi sie wydaje, że chyba powinienes zmierzyć gardziel dzies na srowdku jej wyskosci..
    bo dolna i gorna krawędz sa roznej długości.. a to bedzie wysrodkowanie.

    tak apropos.. bardzo fajny i ambitny projekt :) PZDR!!
  • REKLAMA
  • Pomocny post
    #3 4514840
    slavwek.ie
    Poziom 34  
    Witam.
    Dokładnie, długość portu powinieneś mierzyć po środku ściany, ale różnica nie będzie znaczna.
  • REKLAMA
  • Pomocny post
    #4 4514868
    powalla
    Moderator CarAudio
    To podobnie jak z "kolankami" rur BR , uśrednij długości tunelu u góry i na dole .
  • Pomocny post
    #5 4517522
    toma085
    Poziom 21  
    Witam mam takom skrzynke z portem prostokątnym i ze ściętą tylną ścianką tylko port mam od frontu. Długość portu mam mierzony w środku a port się kończy takim samym kątem ścięcia jak tylna ścianka.

    PS: chyba wiesz o co chodzi
  • REKLAMA
  • Pomocny post
    #6 4517524
    IrekKo
    Poziom 32  
    Można też krawędź ścianki tunelu idącej do głośnika ściąć pod takim samym kątem jak krawędź tylna.
  • Pomocny post
    #7 4518212
    toma085
    Poziom 21  
    Właśnie chodziło mi tak jak przedstawił to IrekKo
  • Pomocny post
    #8 4520757
    bbartasswlkp
    Poziom 31  
    Ja bym mierzył długoś portu na połowie wysokości portu.pozdrawiam
REKLAMA